HOME   LIST
‹–   –›

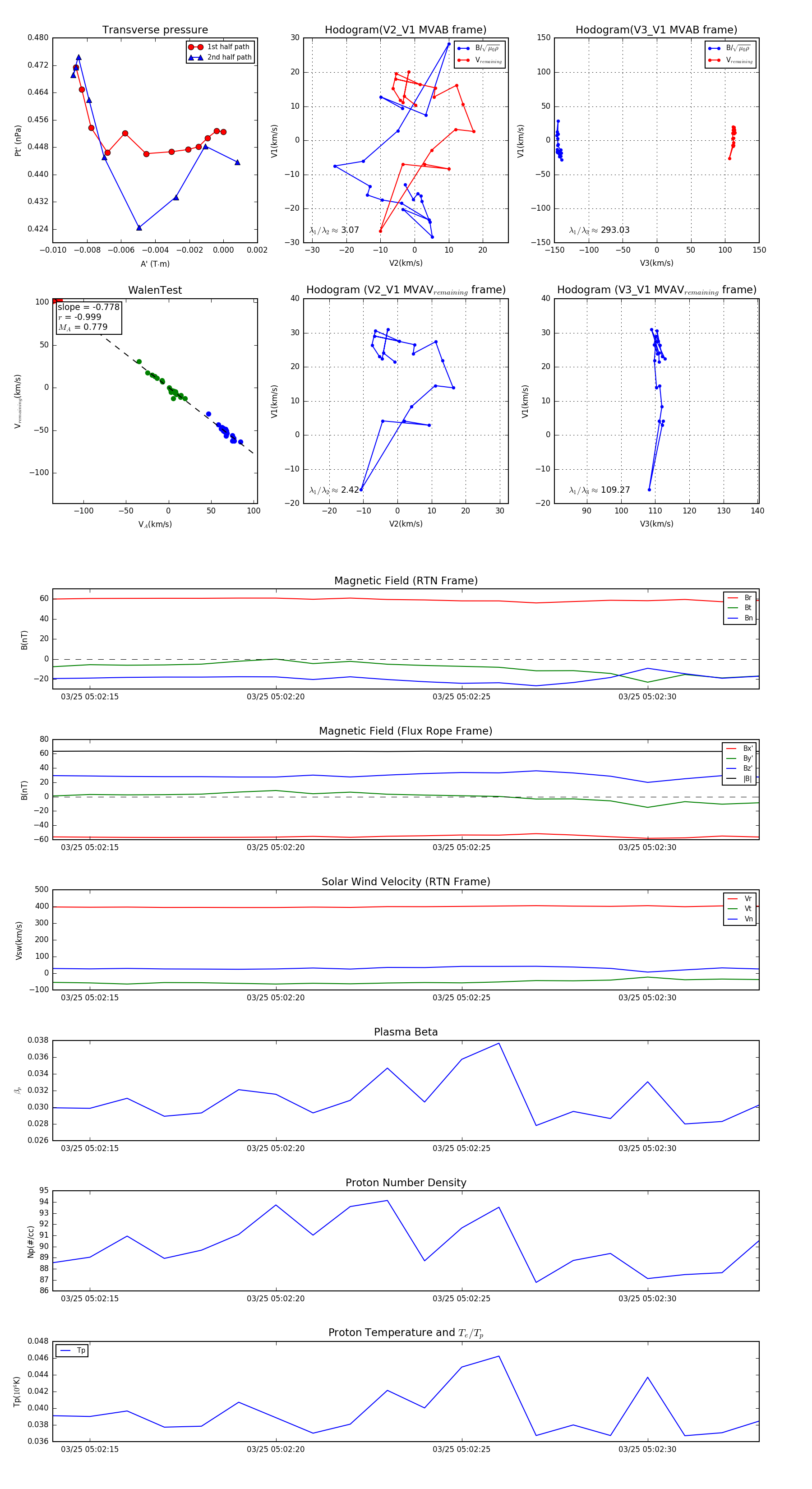
Flux Rope in 2024

Flux Rope Event 2024-03-25 05:02:14 ~ 2024-03-25 05:02:33 (20 seconds)


plot