HOME   LIST
‹–   –›

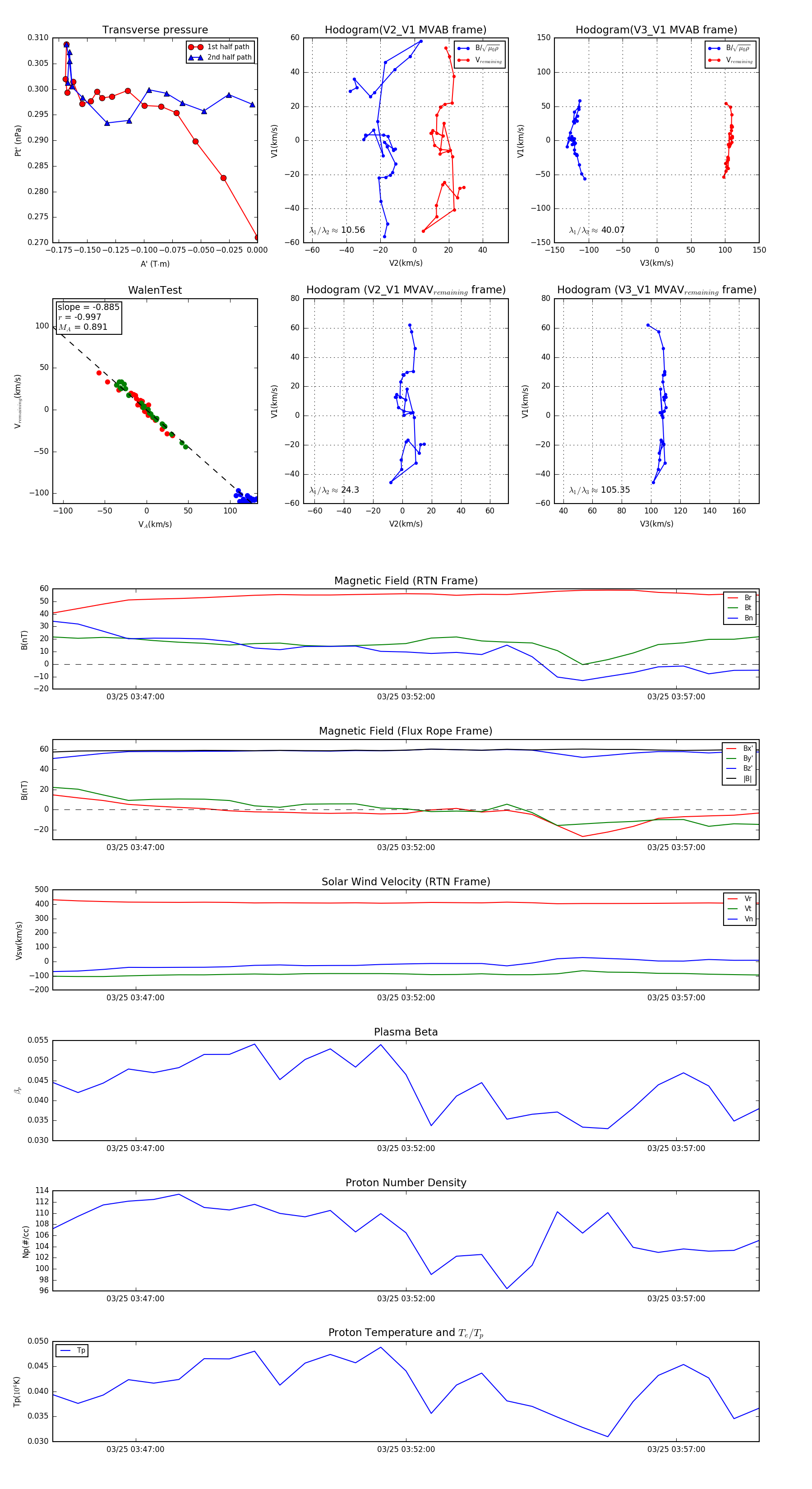
Flux Rope in 2024

Flux Rope Event 2024-03-25 03:45:28 ~ 2024-03-25 03:58:32 (785 seconds)


plot