HOME   LIST
‹–   –›

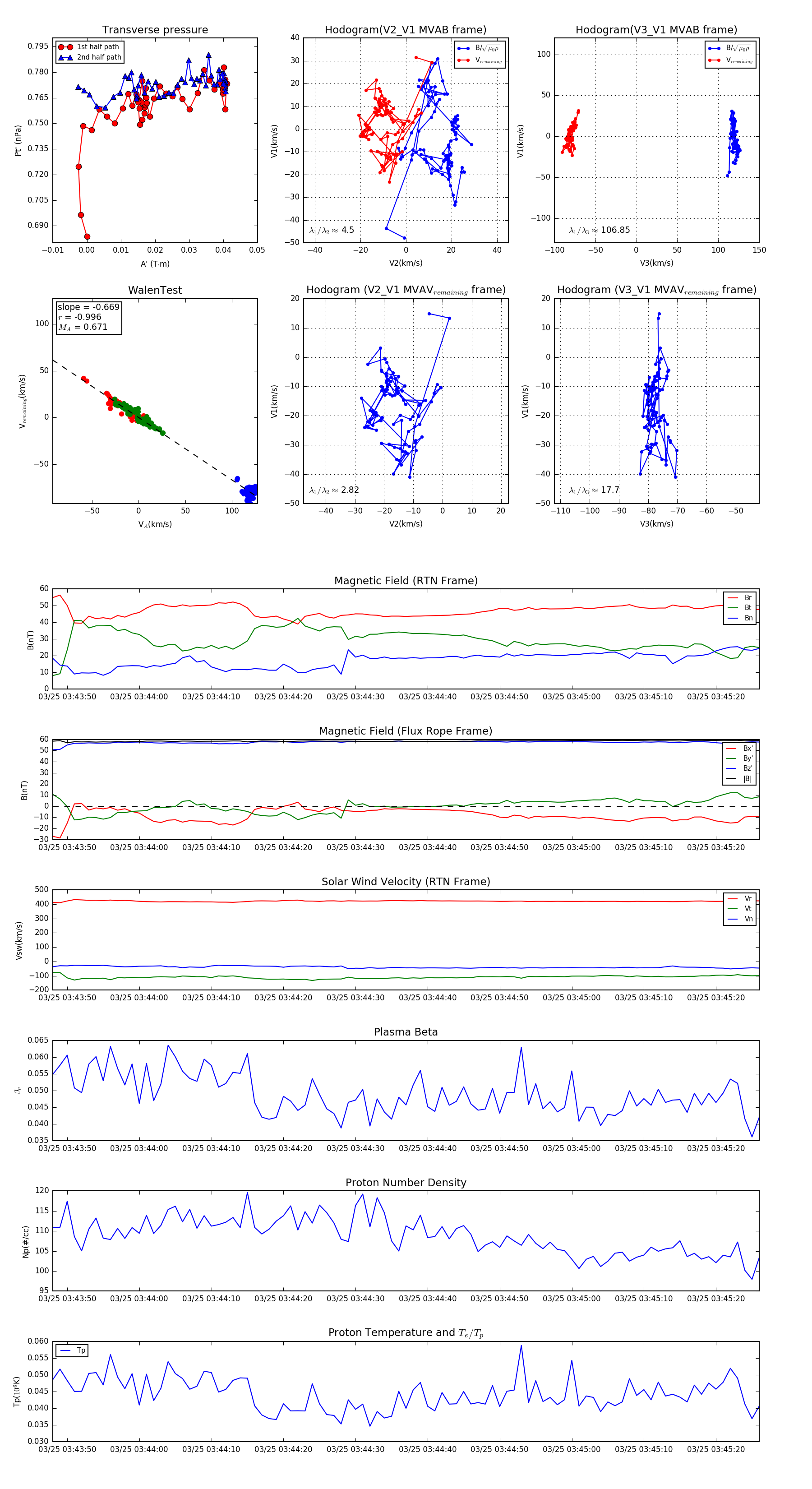
Flux Rope in 2024

Flux Rope Event 2024-03-25 03:43:48 ~ 2024-03-25 03:45:26 (99 seconds)


plot