HOME   LIST
‹–   –›

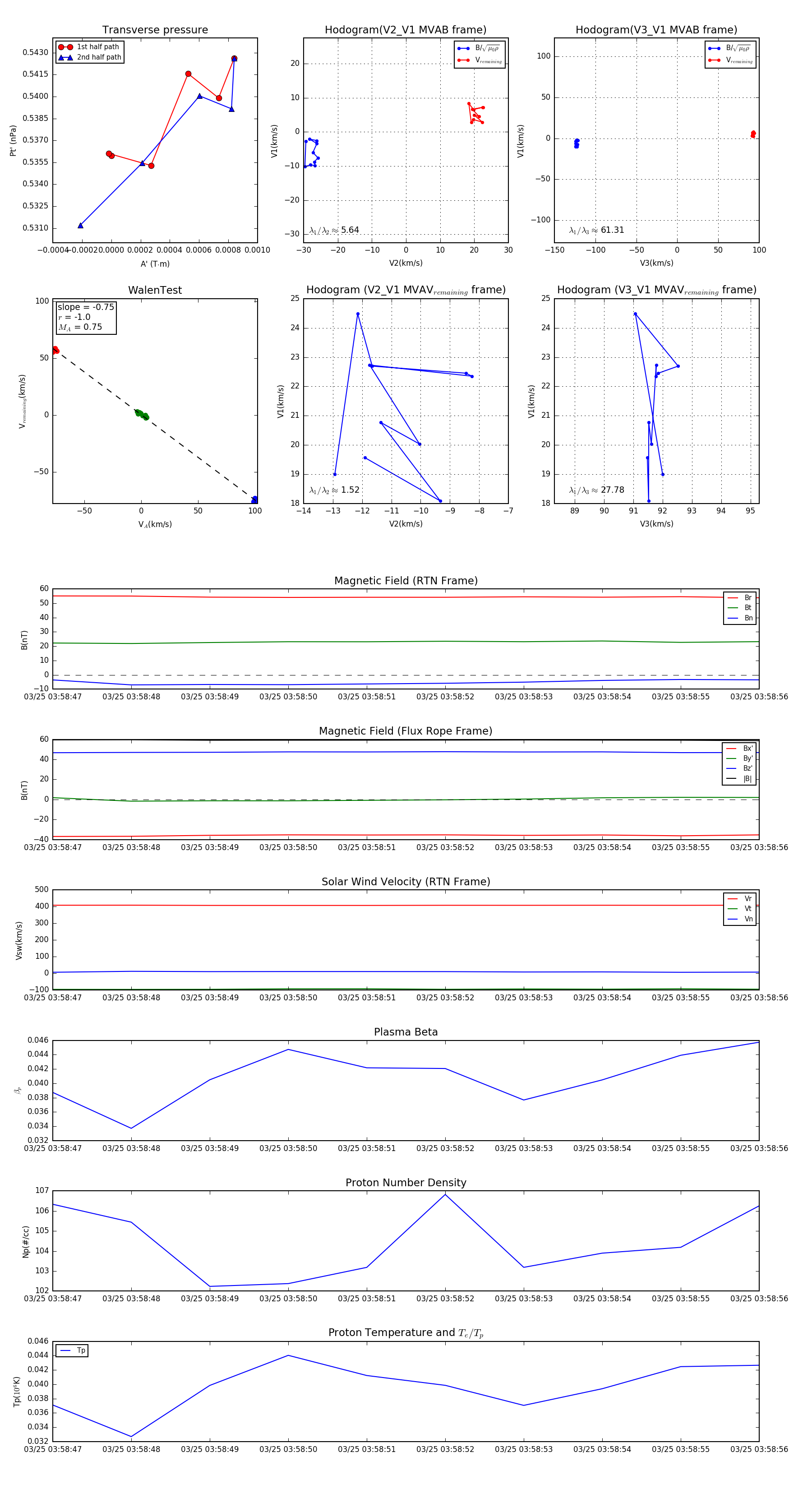
Flux Rope in 2024

Flux Rope Event 2024-03-25 03:58:47 ~ 2024-03-25 03:58:56 (10 seconds)


plot