HOME   LIST
‹–   –›

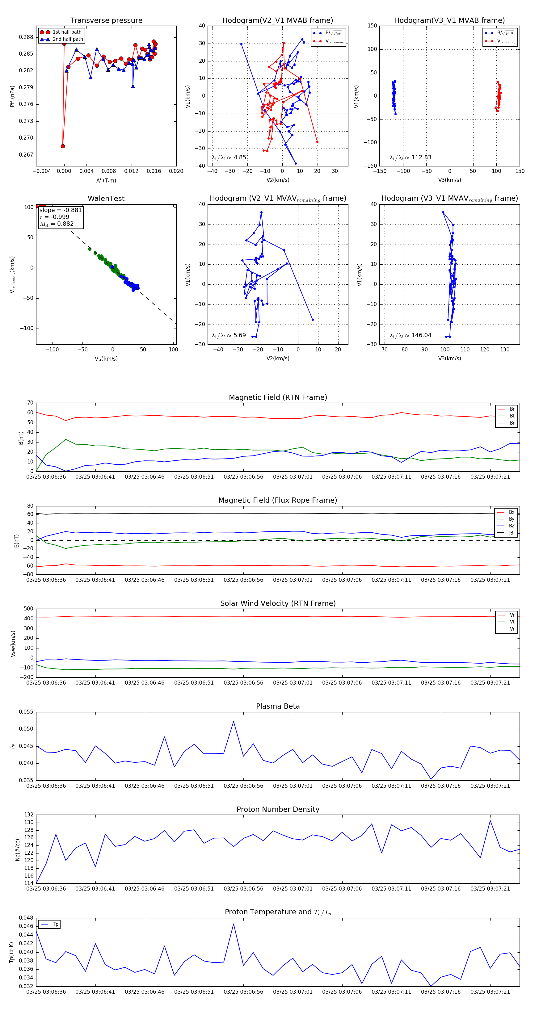
Flux Rope in 2024

Flux Rope Event 2024-03-25 03:06:35 ~ 2024-03-25 03:07:24 (50 seconds)


plot