HOME   LIST
‹–   –›

Flux Rope in 2024

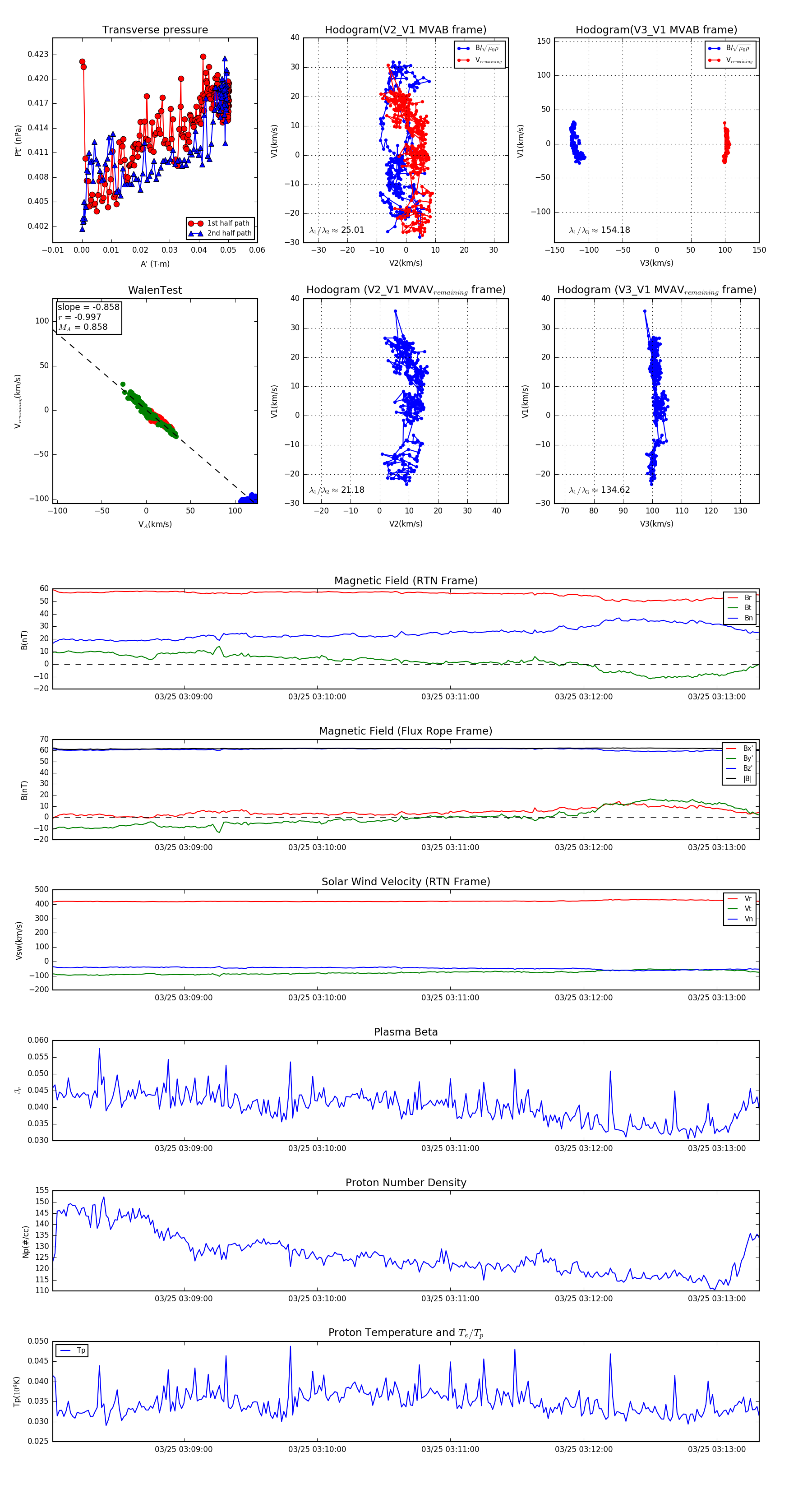
Flux Rope Event 2024-03-25 03:08:01 ~ 2024-03-25 03:13:19 (319 seconds)


plot