HOME   LIST
‹–   –›

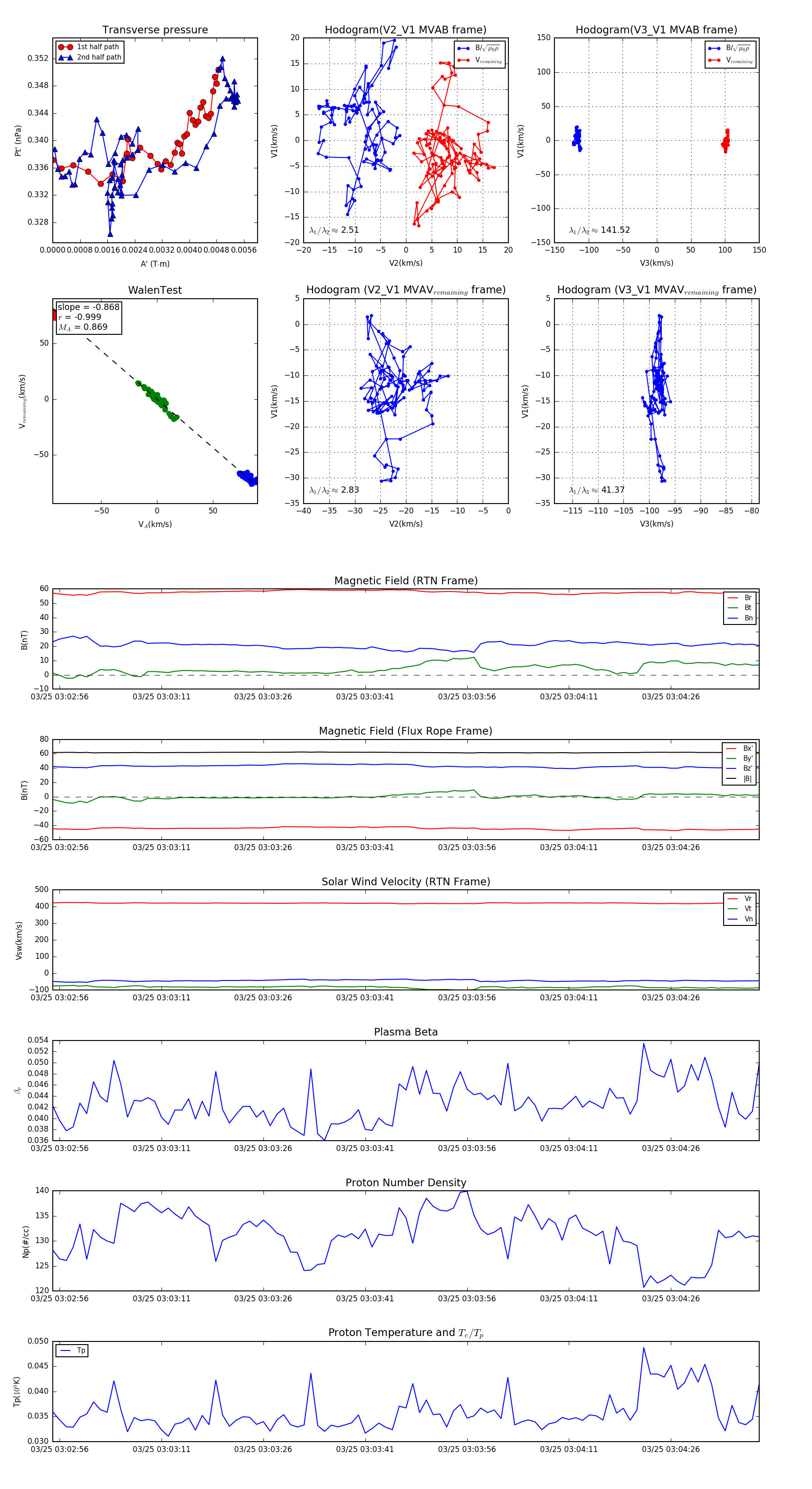
Flux Rope in 2024

Flux Rope Event 2024-03-25 03:02:55 ~ 2024-03-25 03:04:39 (105 seconds)


plot