HOME   LIST
‹–   –›

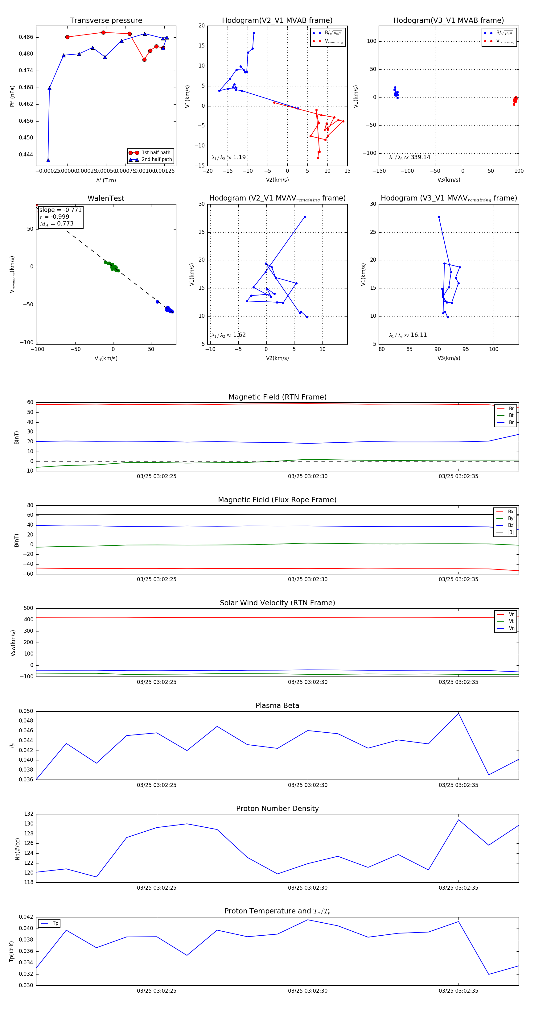
Flux Rope in 2024

Flux Rope Event 2024-03-25 03:02:21 ~ 2024-03-25 03:02:37 (17 seconds)


plot