HOME   LIST
‹–   –›

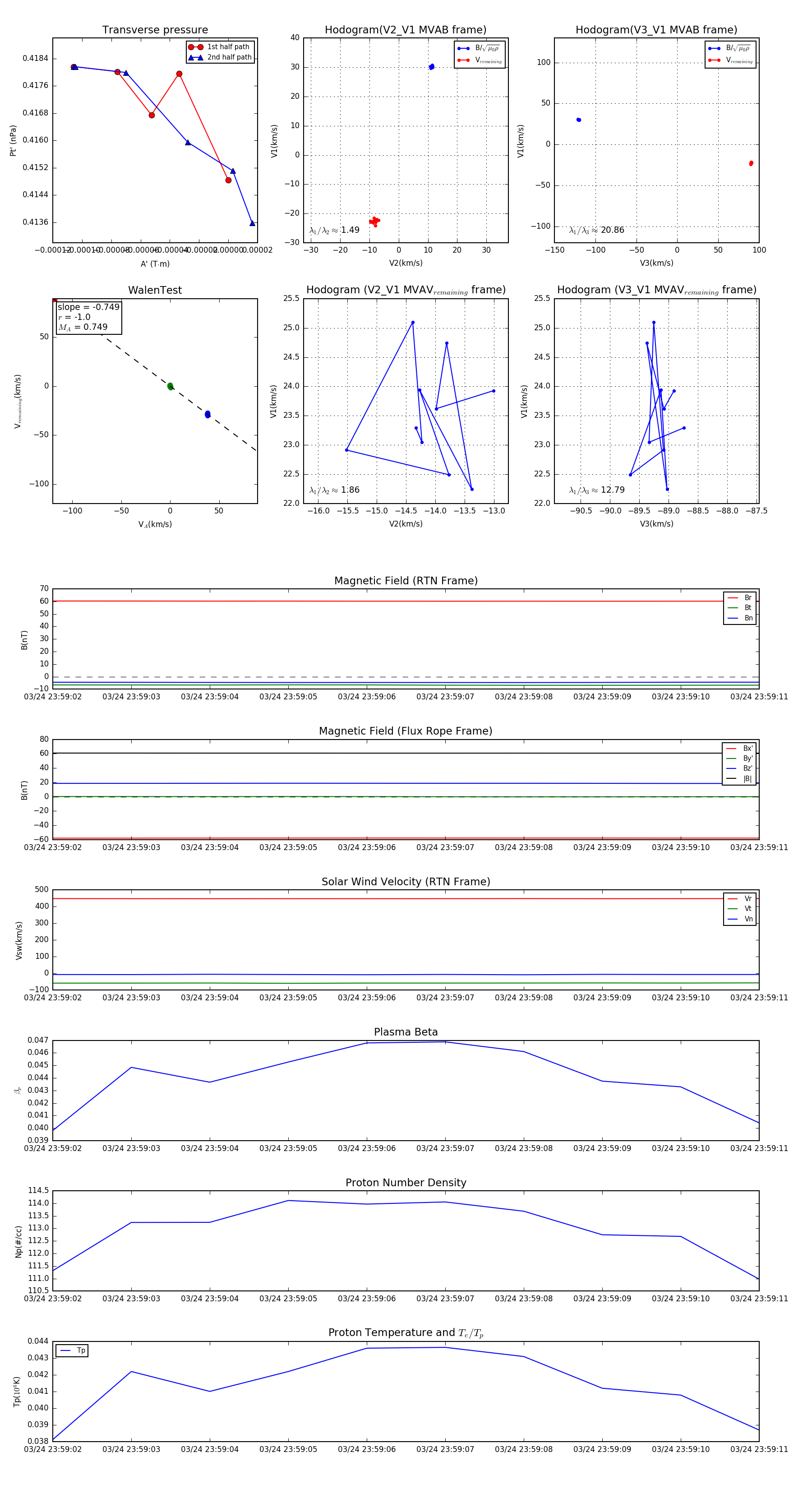
Flux Rope in 2024

Flux Rope Event 2024-03-24 23:59:02 ~ 2024-03-24 23:59:11 (10 seconds)


plot