HOME   LIST
‹–   –›

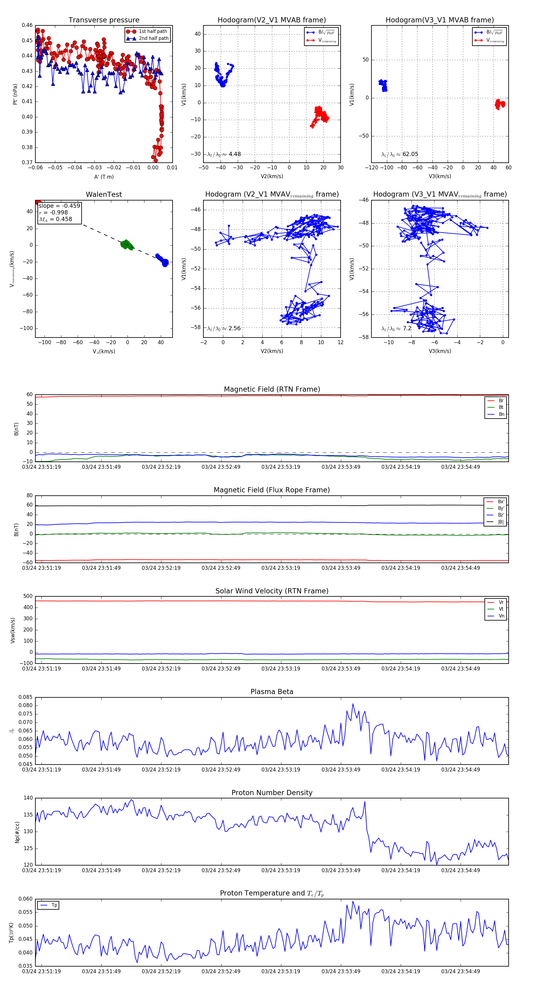
Flux Rope in 2024

Flux Rope Event 2024-03-24 23:51:16 ~ 2024-03-24 23:55:13 (238 seconds)


plot