HOME   LIST
‹–   –›

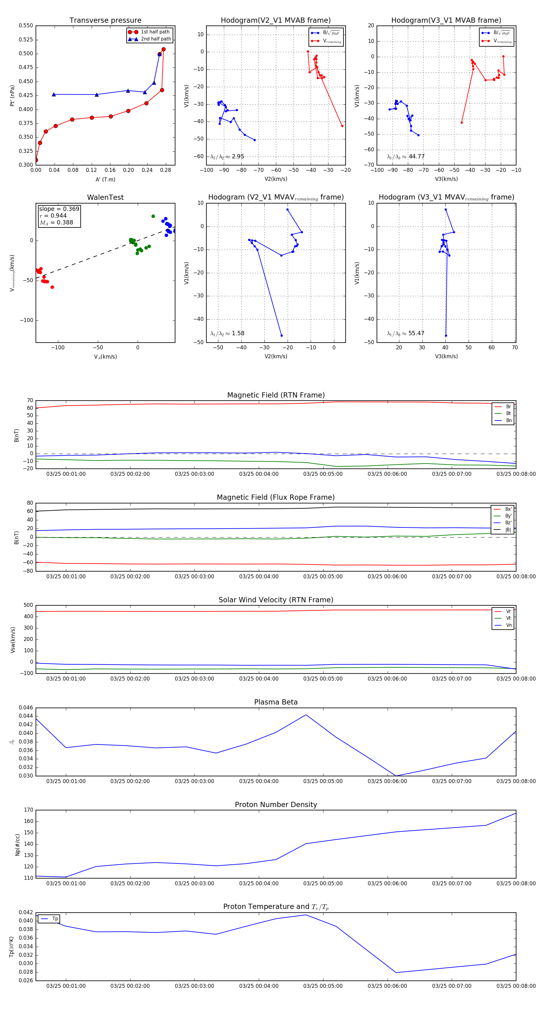
Flux Rope in 2024

Flux Rope Event 2024-03-25 00:00:32 ~ 2024-03-25 00:08:00 (449 seconds)


plot