HOME   LIST
‹–   –›

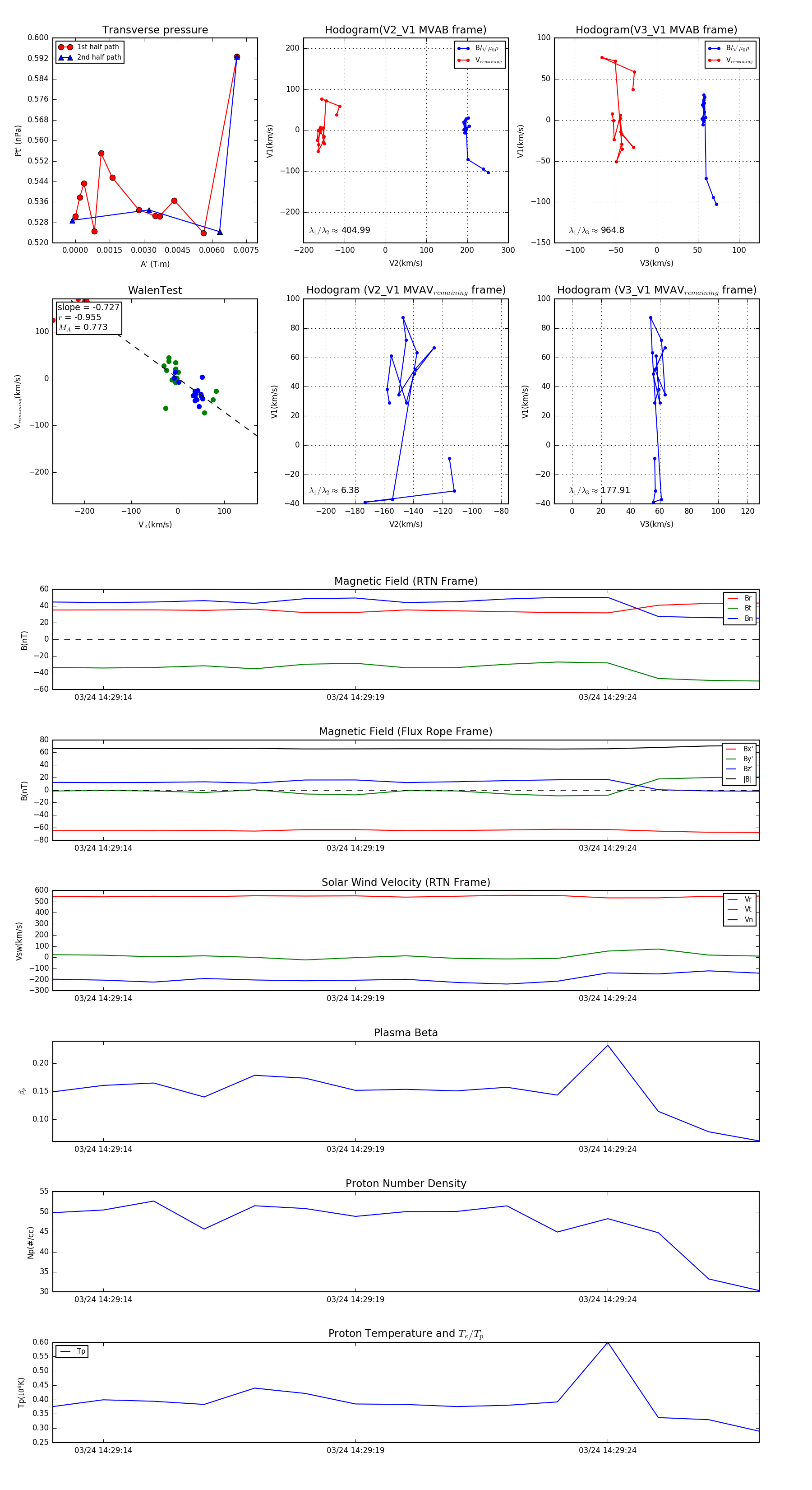
Flux Rope in 2024

Flux Rope Event 2024-03-24 14:29:13 ~ 2024-03-24 14:29:27 (15 seconds)


plot