HOME   LIST
‹–   –›

Flux Rope in 2024

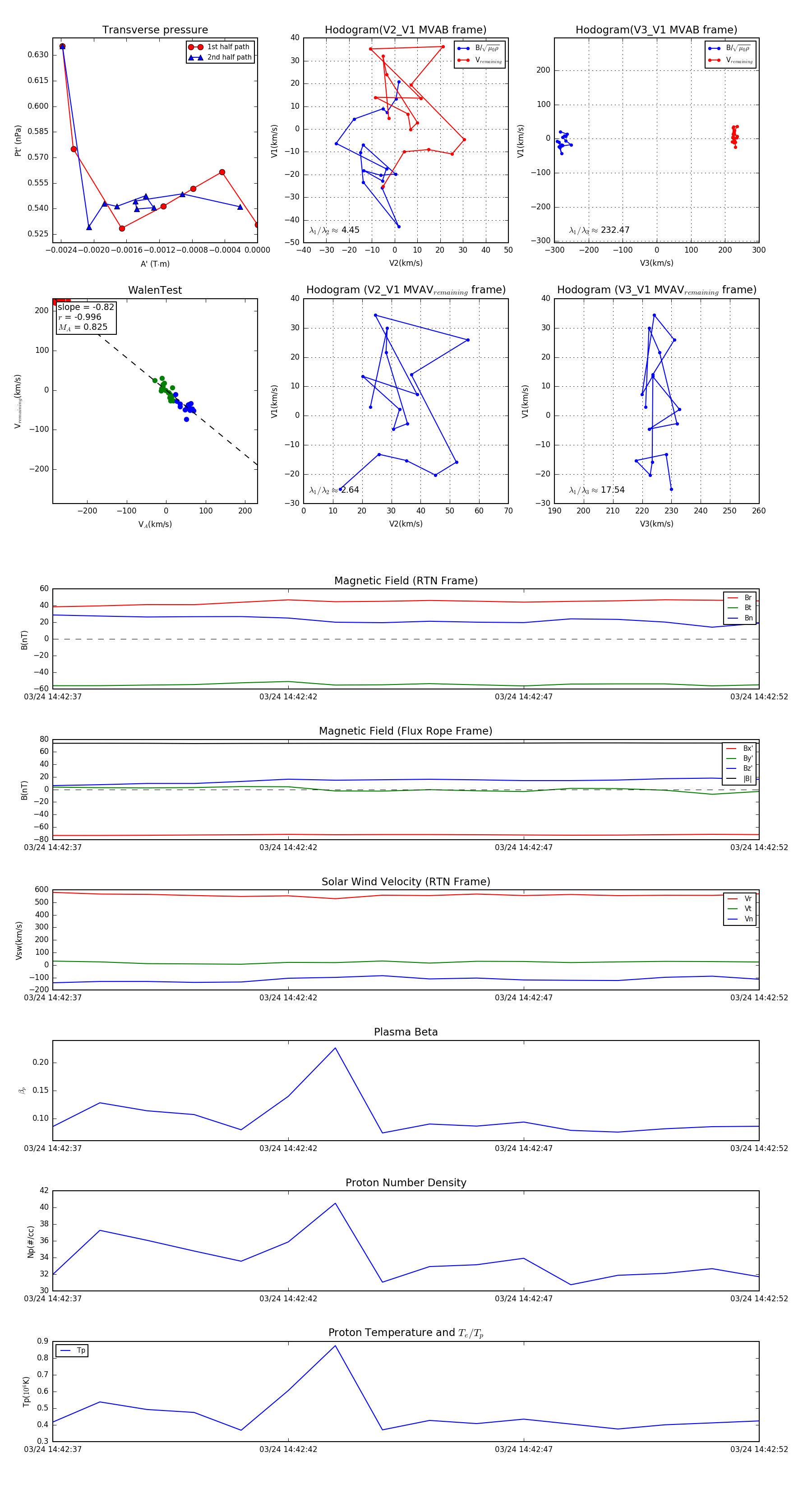
Flux Rope Event 2024-03-24 14:42:37 ~ 2024-03-24 14:42:52 (16 seconds)


plot