HOME   LIST
‹–   –›

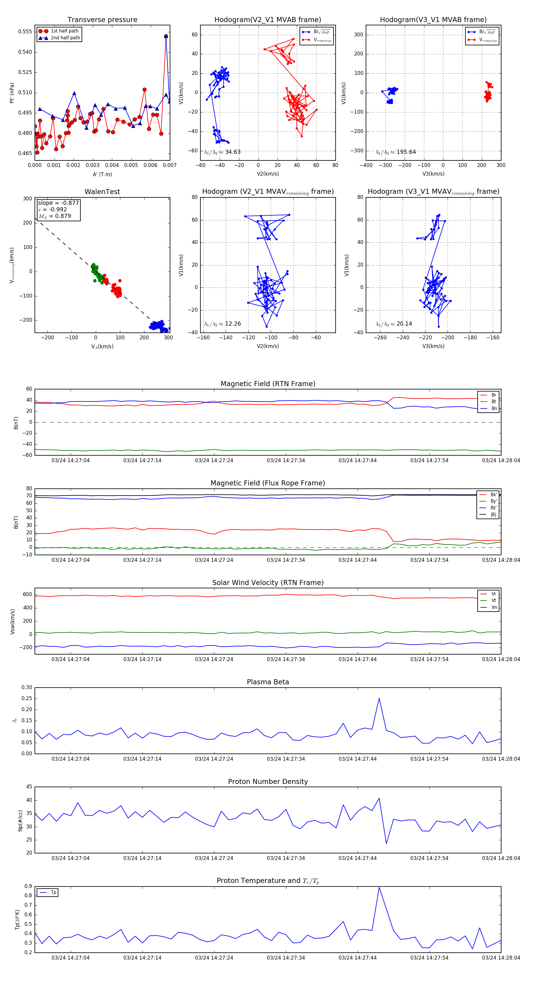
Flux Rope in 2024

Flux Rope Event 2024-03-24 14:26:59 ~ 2024-03-24 14:28:04 (66 seconds)


plot