HOME   LIST
‹–   –›

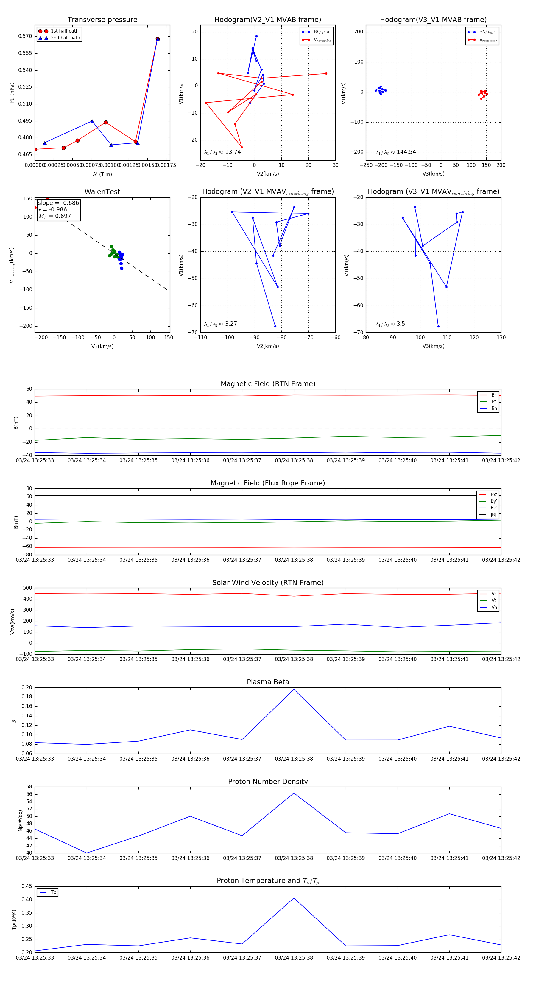
Flux Rope in 2024

Flux Rope Event 2024-03-24 13:25:33 ~ 2024-03-24 13:25:42 (10 seconds)


plot