HOME   LIST
‹–   –›

Flux Rope in 2024

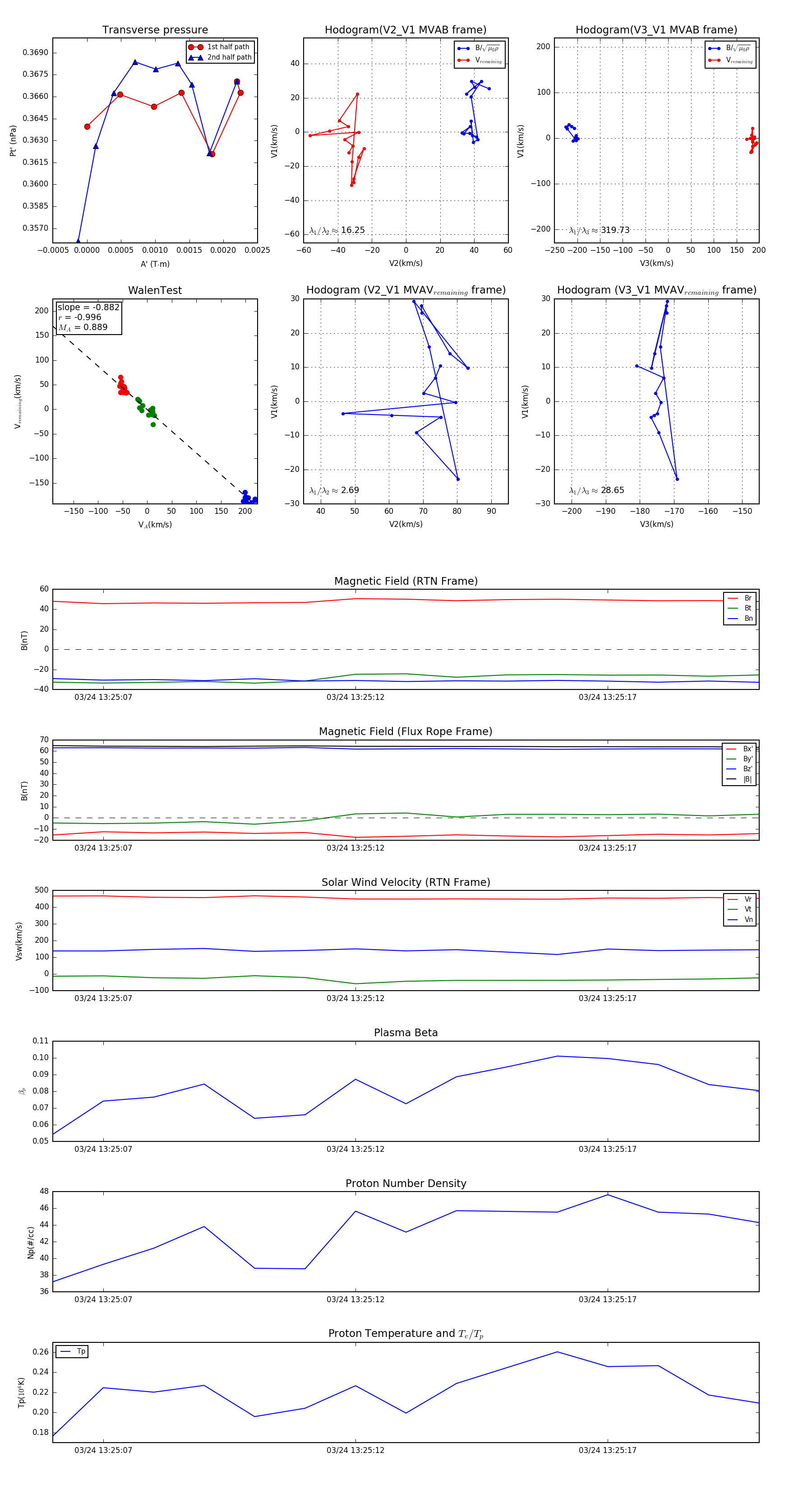
Flux Rope Event 2024-03-24 13:25:06 ~ 2024-03-24 13:25:20 (15 seconds)


plot