HOME   LIST
‹–   –›

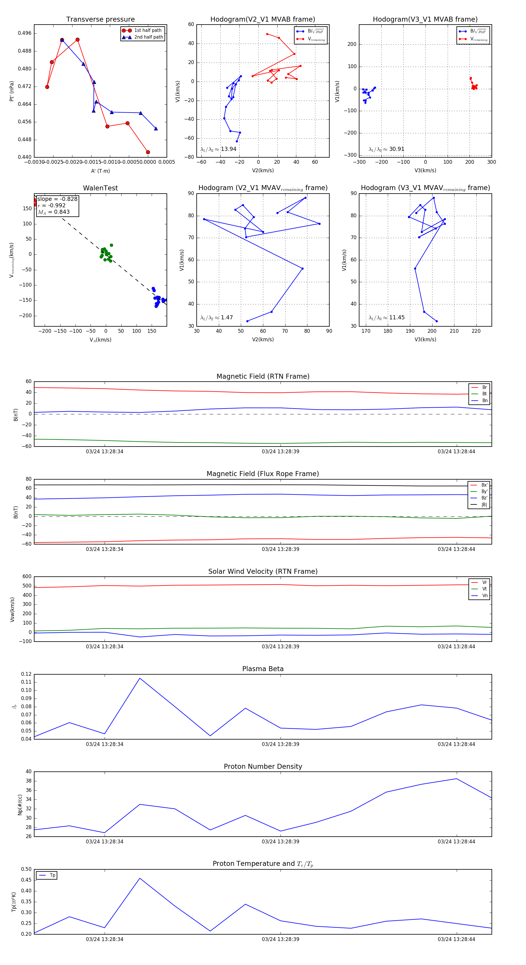
Flux Rope in 2024

Flux Rope Event 2024-03-24 13:28:32 ~ 2024-03-24 13:28:45 (14 seconds)


plot