HOME   LIST
‹–   –›

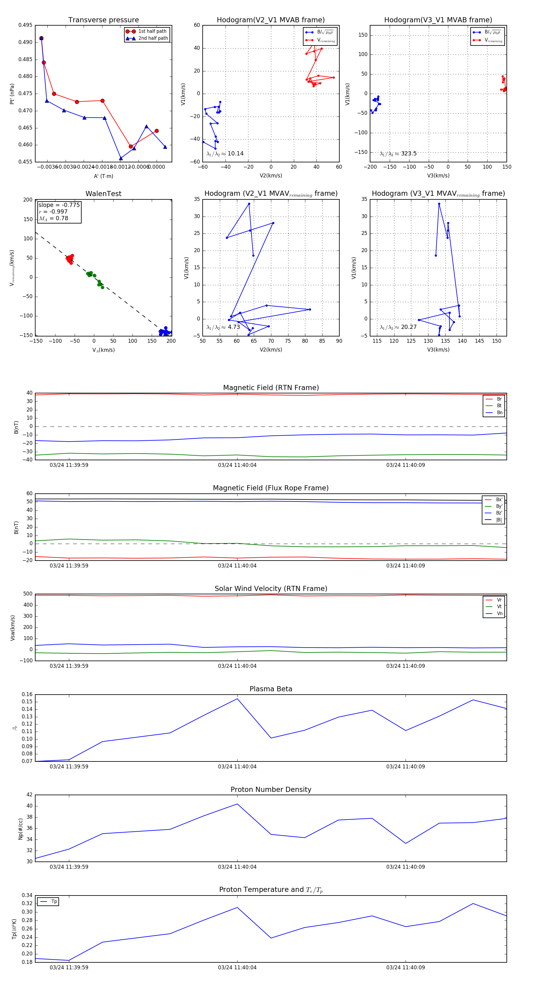
Flux Rope in 2024

Flux Rope Event 2024-03-24 11:39:58 ~ 2024-03-24 11:40:12 (15 seconds)


plot