HOME   LIST
‹–   –›

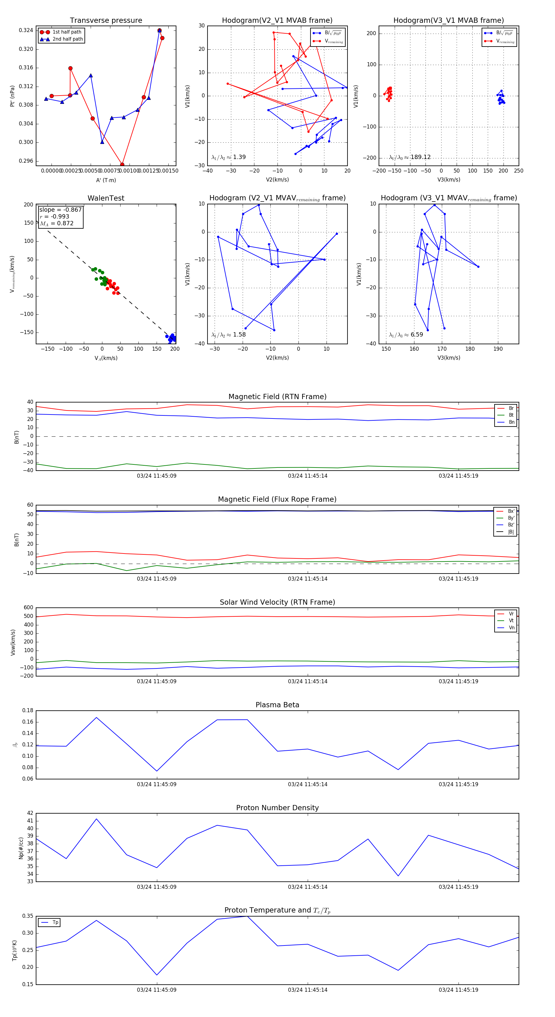
Flux Rope in 2024

Flux Rope Event 2024-03-24 11:45:05 ~ 2024-03-24 11:45:21 (17 seconds)


plot