HOME   LIST
‹–   –›

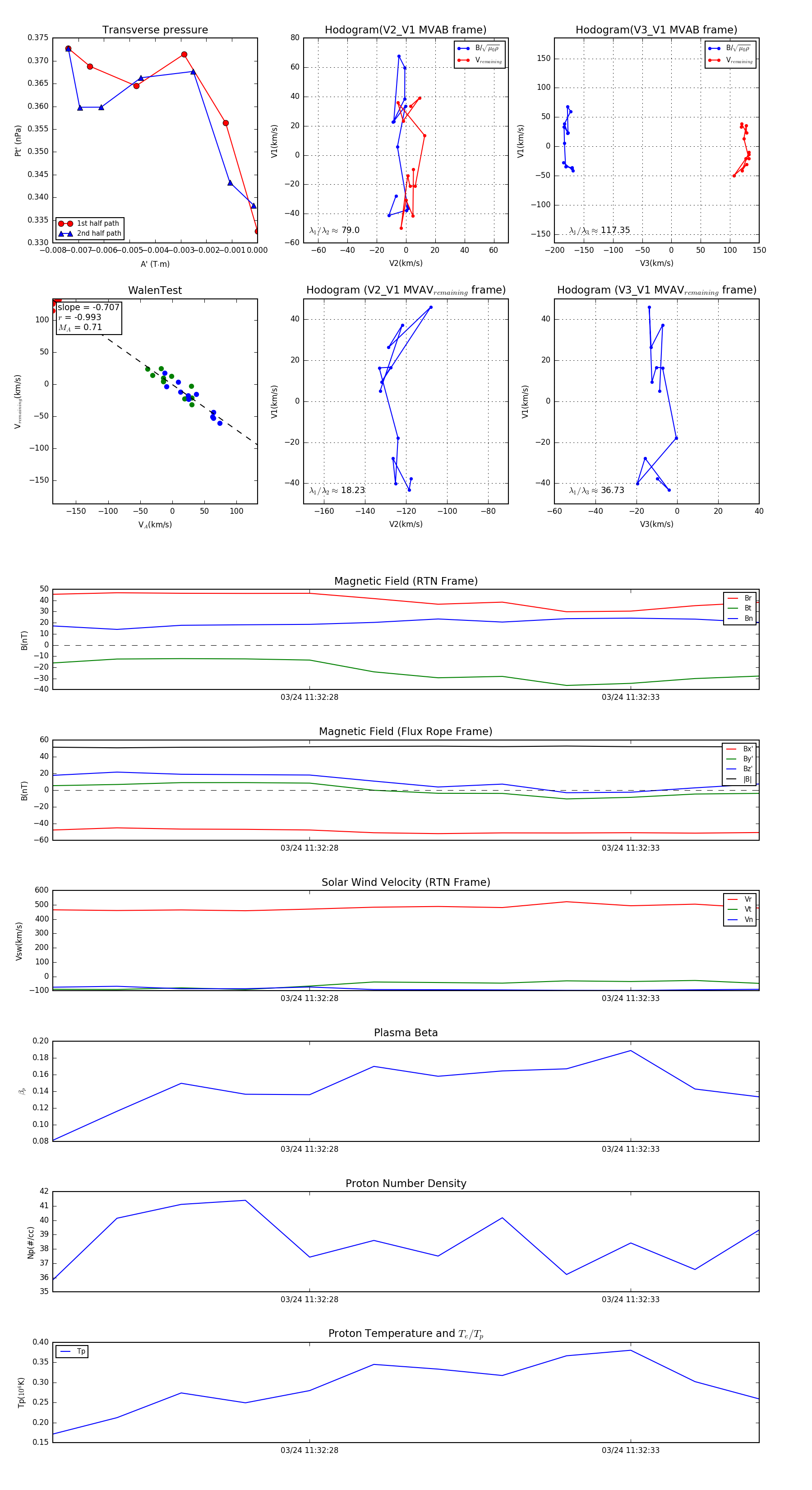
Flux Rope in 2024

Flux Rope Event 2024-03-24 11:32:24 ~ 2024-03-24 11:32:35 (12 seconds)


plot