HOME   LIST
‹–   –›

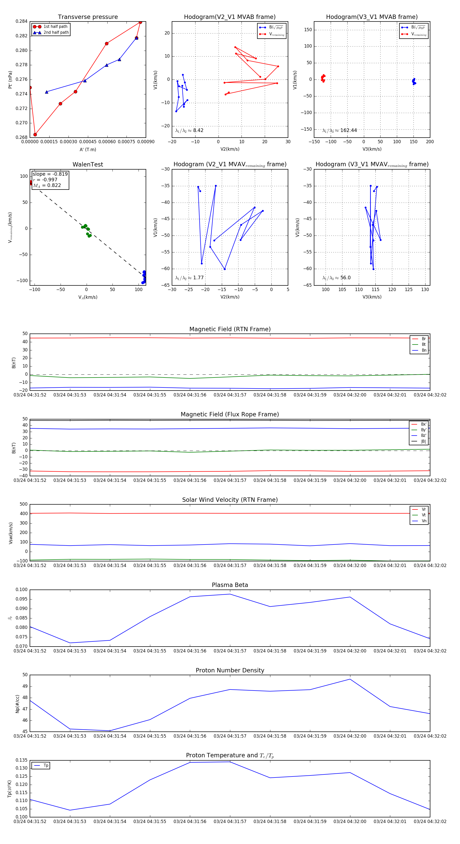
Flux Rope in 2024

Flux Rope Event 2024-03-24 04:31:52 ~ 2024-03-24 04:32:02 (11 seconds)


plot