HOME   LIST
‹–   –›

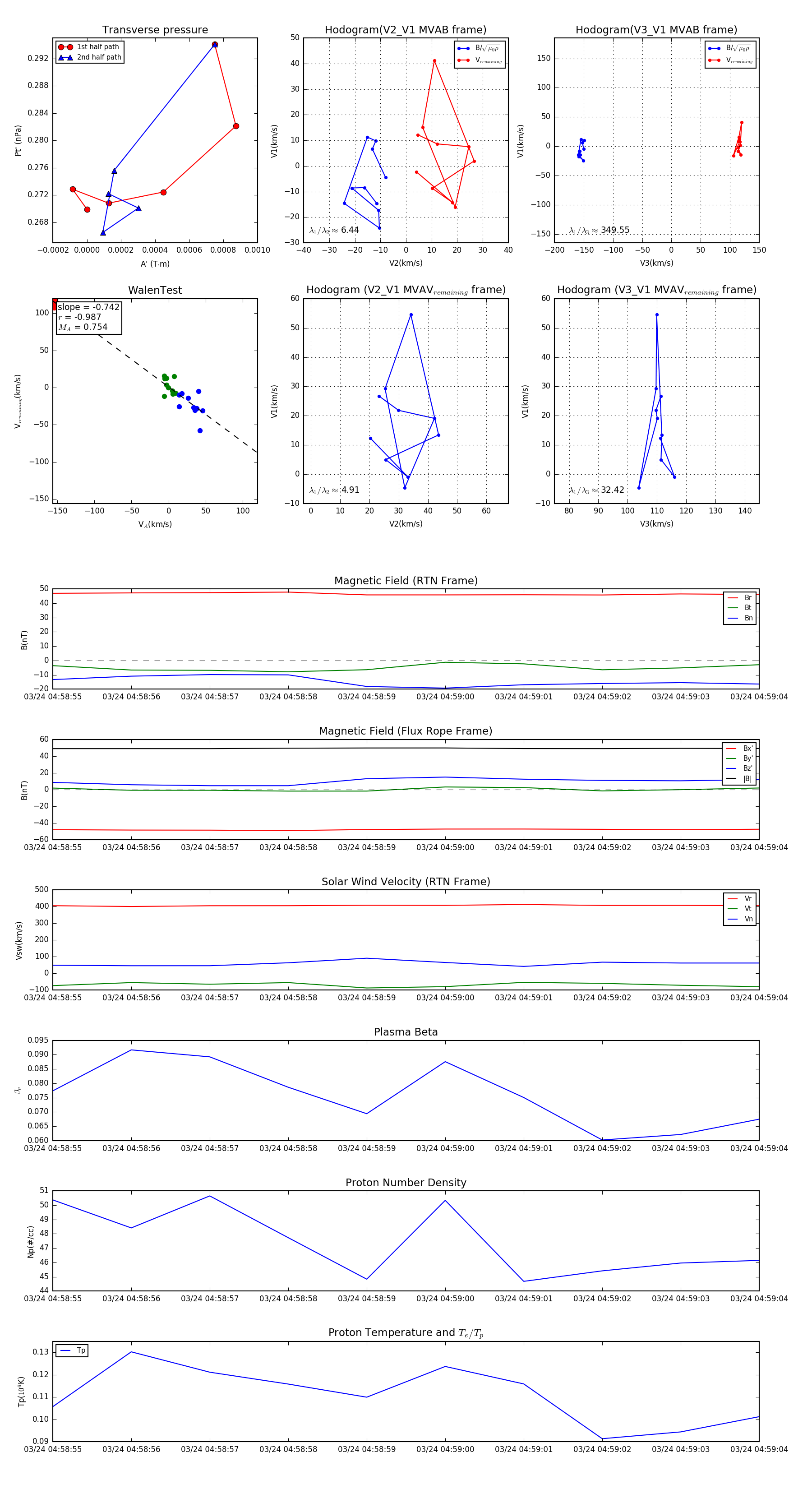
Flux Rope in 2024

Flux Rope Event 2024-03-24 04:58:55 ~ 2024-03-24 04:59:04 (10 seconds)


plot