HOME   LIST
‹–   –›

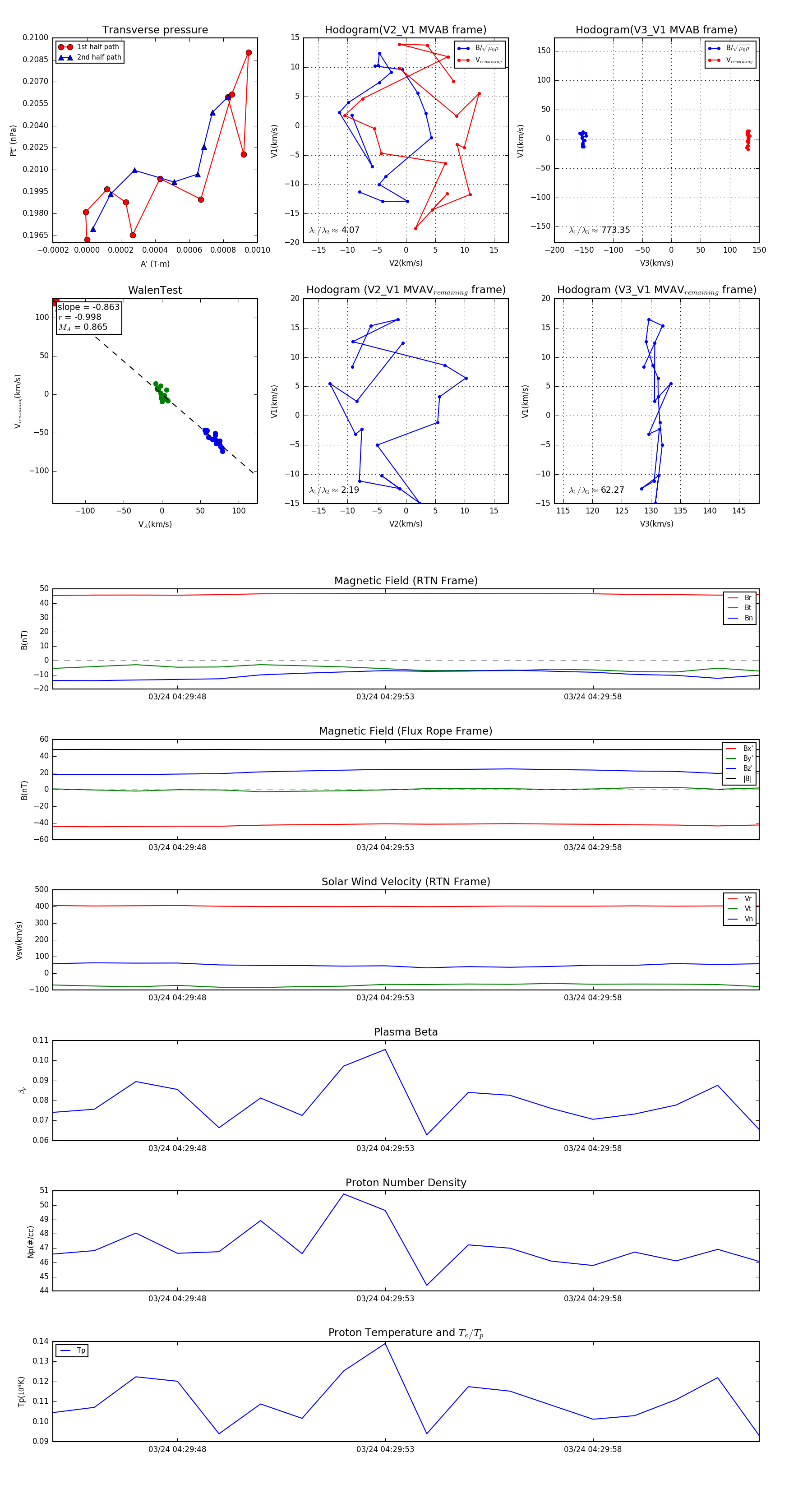
Flux Rope in 2024

Flux Rope Event 2024-03-24 04:29:45 ~ 2024-03-24 04:30:02 (18 seconds)


plot