HOME   LIST
‹–   –›

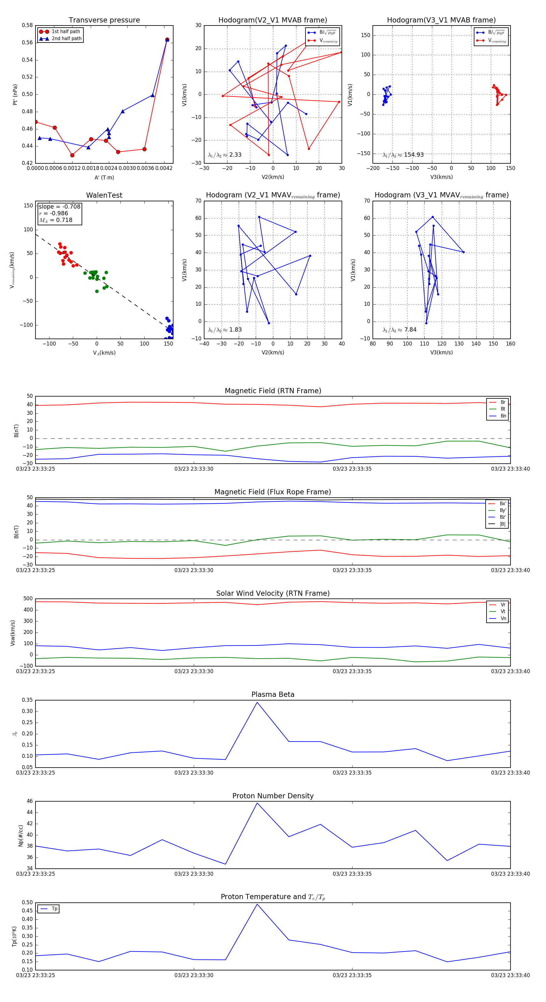
Flux Rope in 2024

Flux Rope Event 2024-03-23 23:33:25 ~ 2024-03-23 23:33:40 (16 seconds)


plot