HOME   LIST
‹–   –›

Flux Rope in 2024

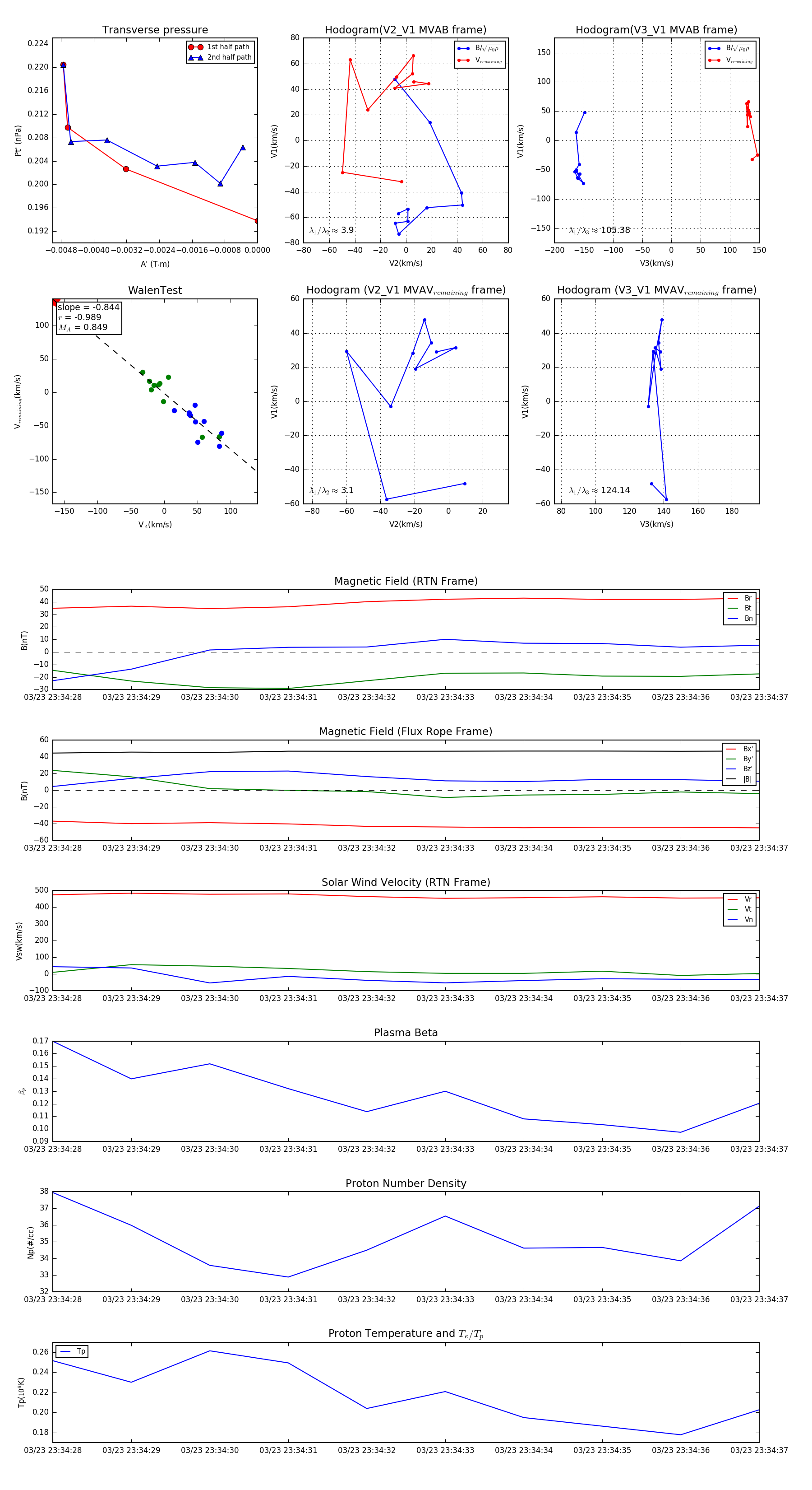
Flux Rope Event 2024-03-23 23:34:28 ~ 2024-03-23 23:34:37 (10 seconds)


plot