HOME   LIST
‹–   –›

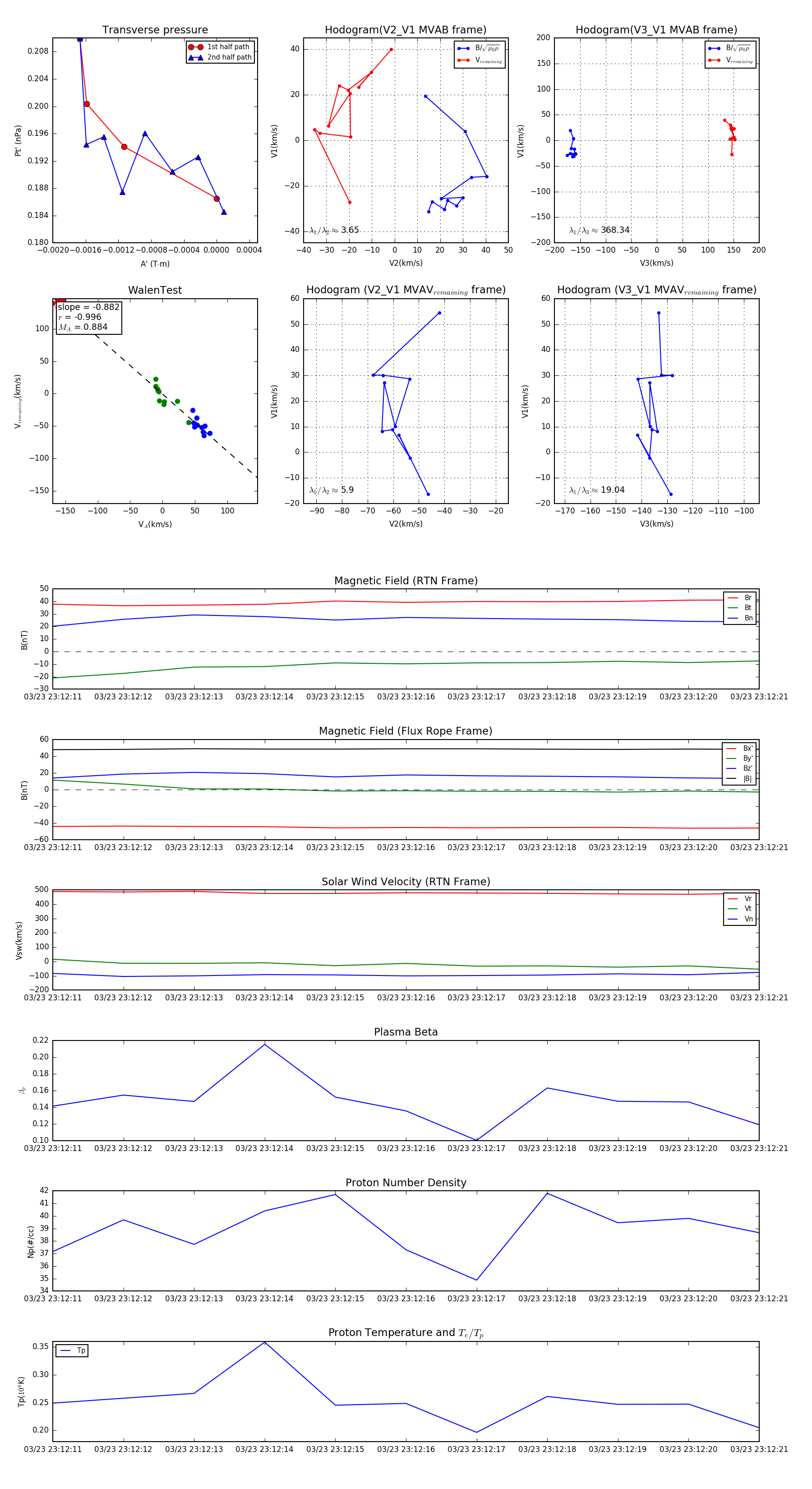
Flux Rope in 2024

Flux Rope Event 2024-03-23 23:12:11 ~ 2024-03-23 23:12:21 (11 seconds)


plot