HOME   LIST
‹–   –›

Flux Rope in 2024

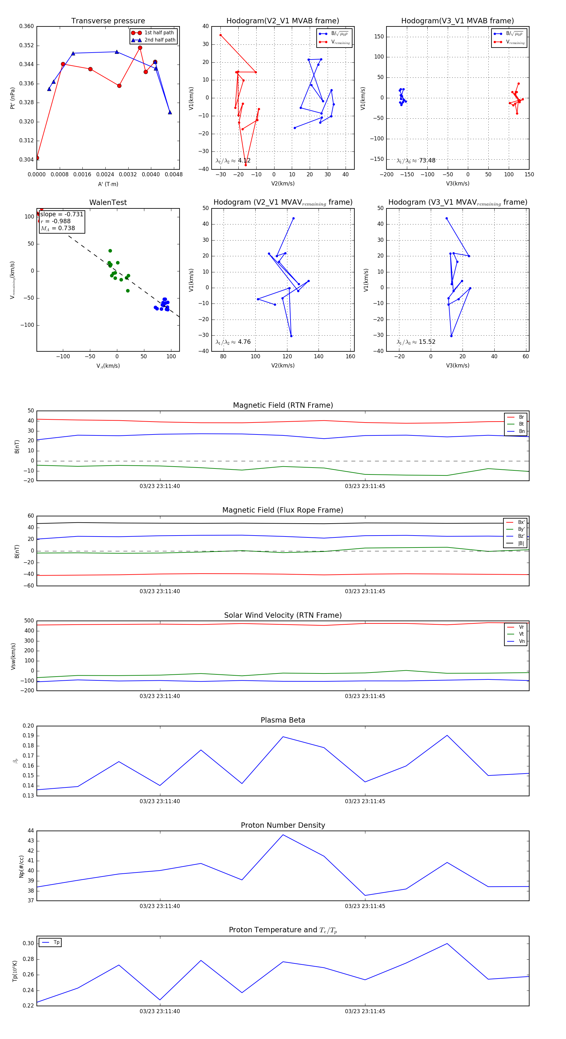
Flux Rope Event 2024-03-23 23:11:37 ~ 2024-03-23 23:11:49 (13 seconds)


plot