HOME   LIST
‹–   –›

Flux Rope in 2024

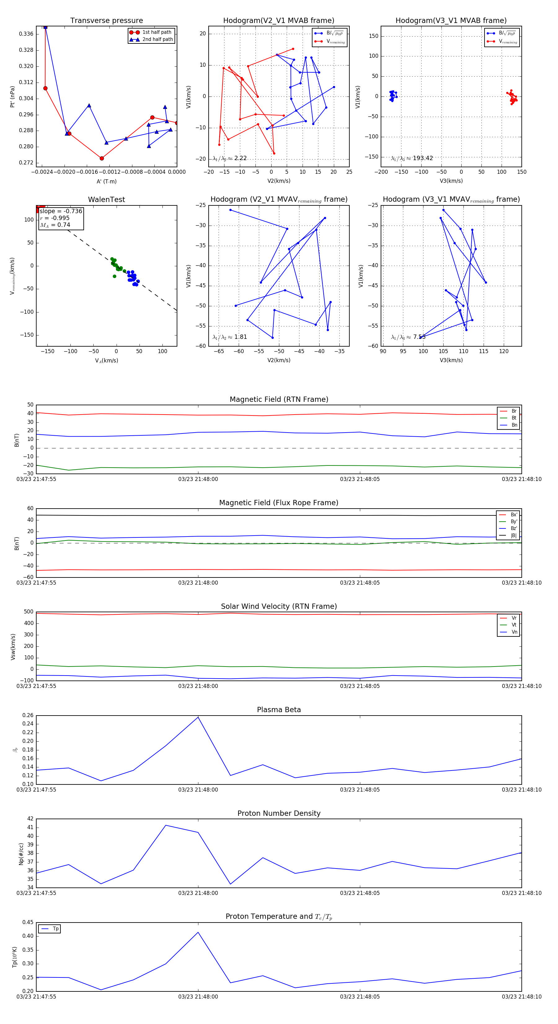
Flux Rope Event 2024-03-23 21:47:55 ~ 2024-03-23 21:48:10 (16 seconds)


plot