HOME   LIST
‹–   –›

Flux Rope in 2024

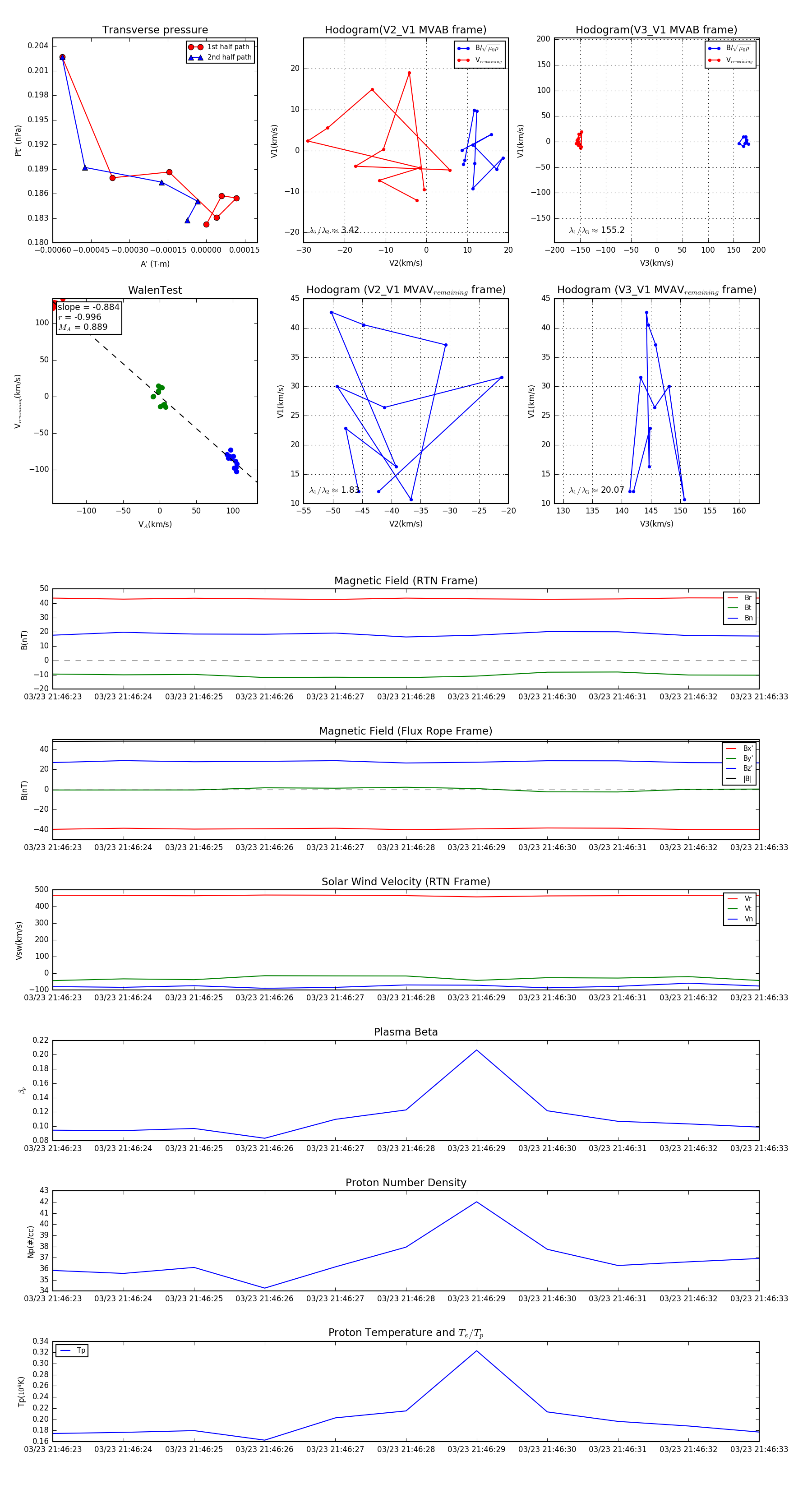
Flux Rope Event 2024-03-23 21:46:23 ~ 2024-03-23 21:46:33 (11 seconds)


plot