HOME   LIST
‹–   –›

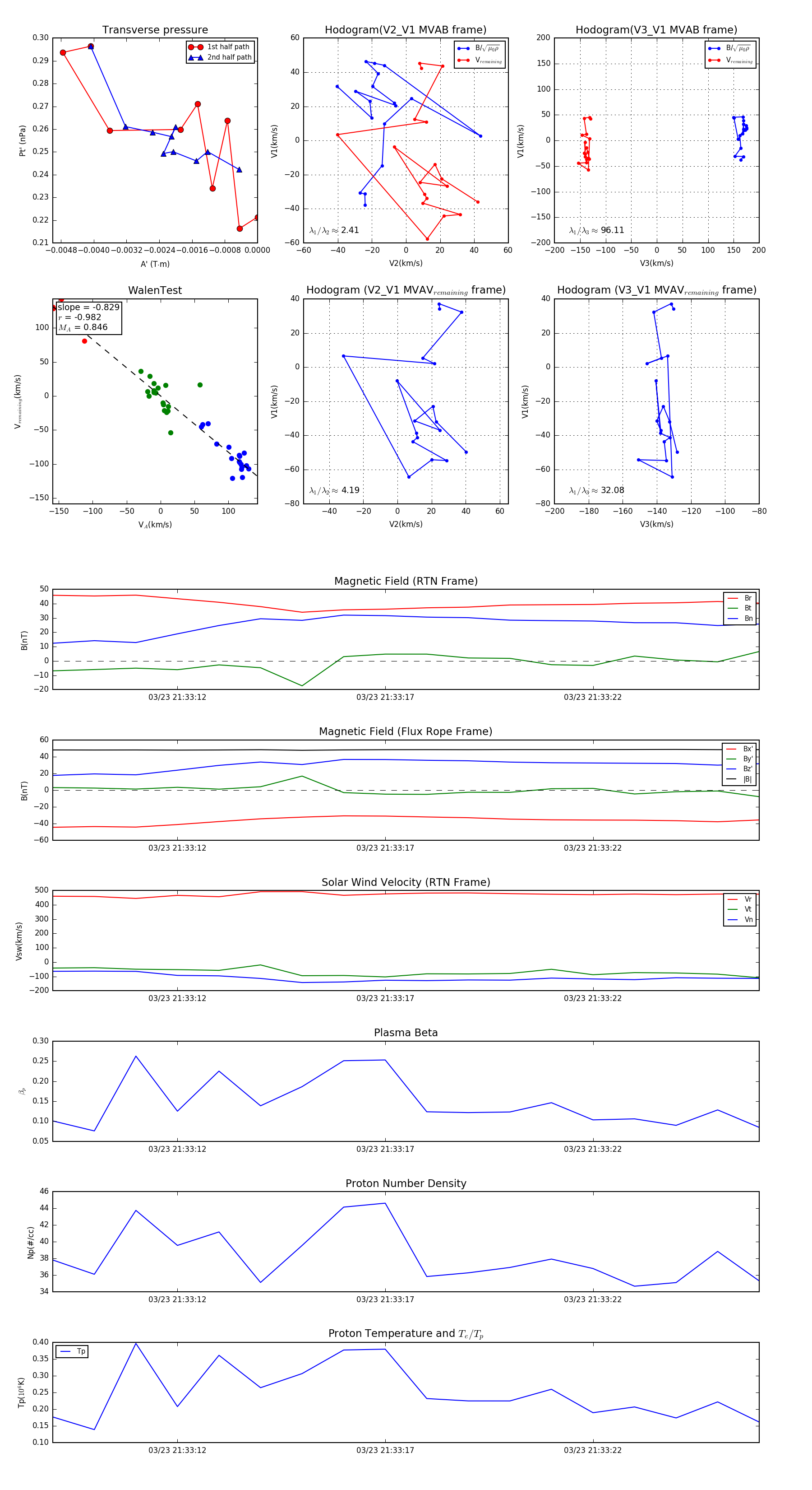
Flux Rope in 2024

Flux Rope Event 2024-03-23 21:33:09 ~ 2024-03-23 21:33:26 (18 seconds)


plot