HOME   LIST
‹–   –›

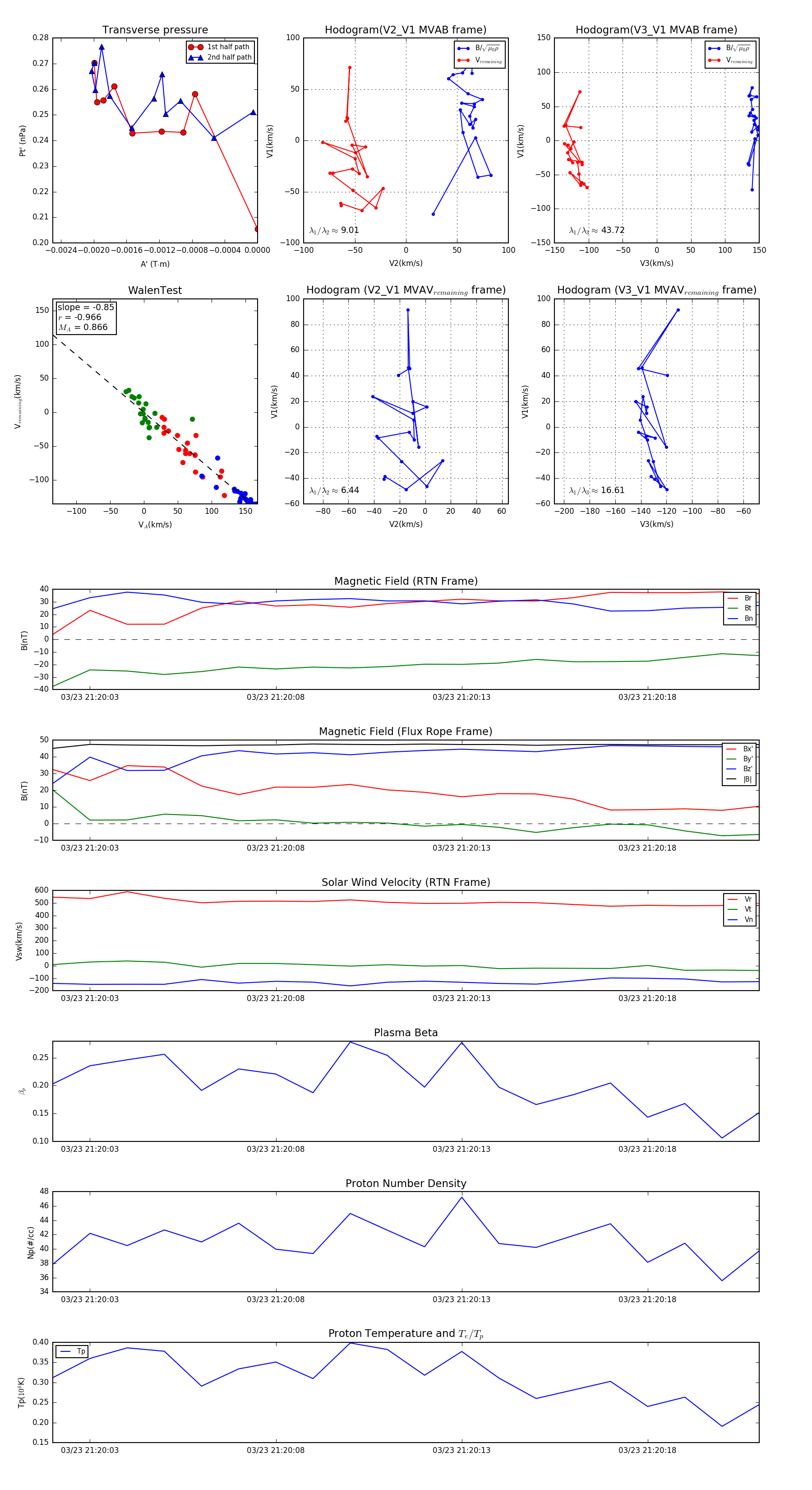
Flux Rope in 2024

Flux Rope Event 2024-03-23 21:20:02 ~ 2024-03-23 21:20:21 (20 seconds)


plot