HOME   LIST
‹–   –›

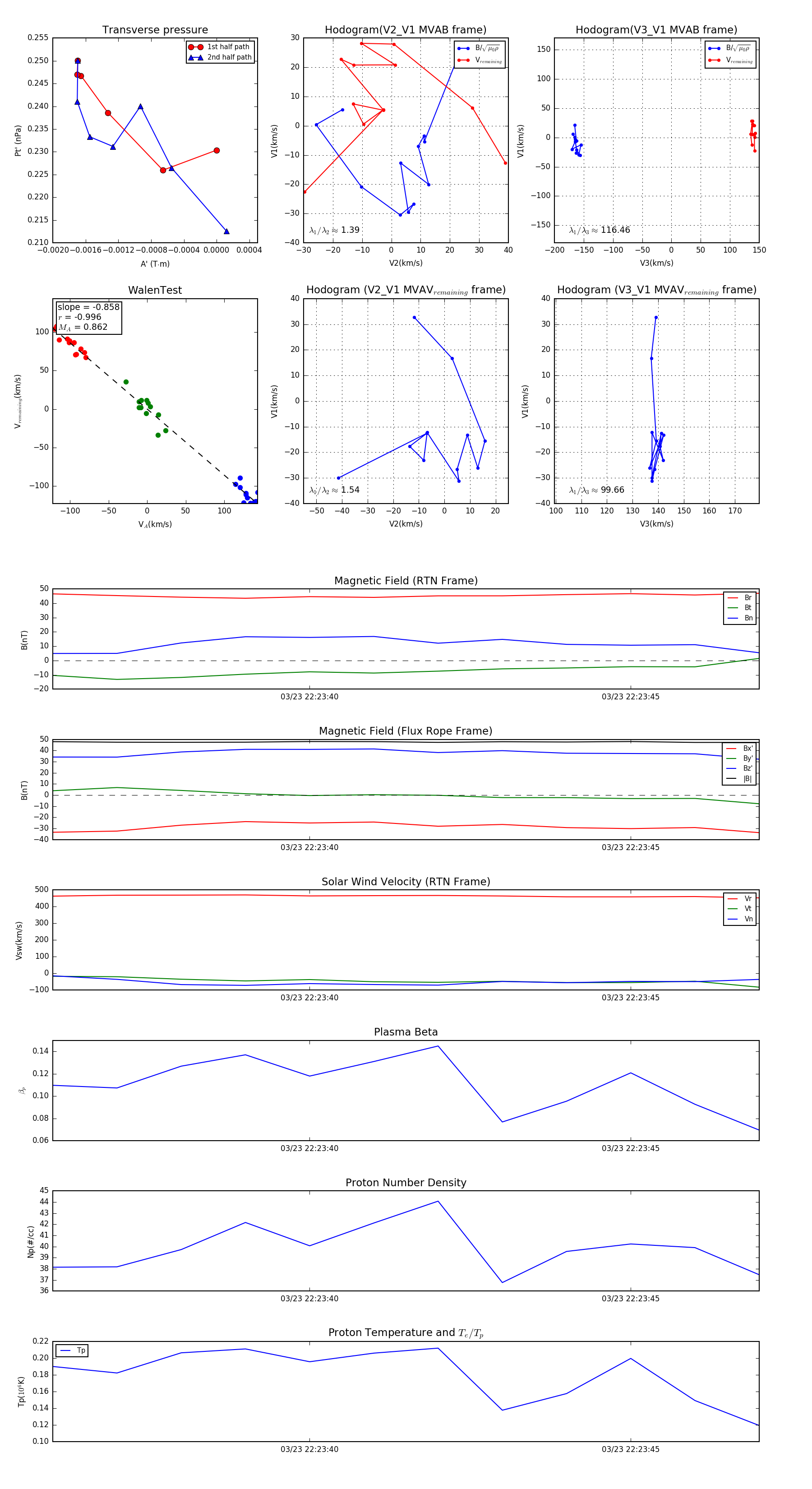
Flux Rope in 2024

Flux Rope Event 2024-03-23 22:23:36 ~ 2024-03-23 22:23:47 (12 seconds)


plot