HOME   LIST
‹–   –›

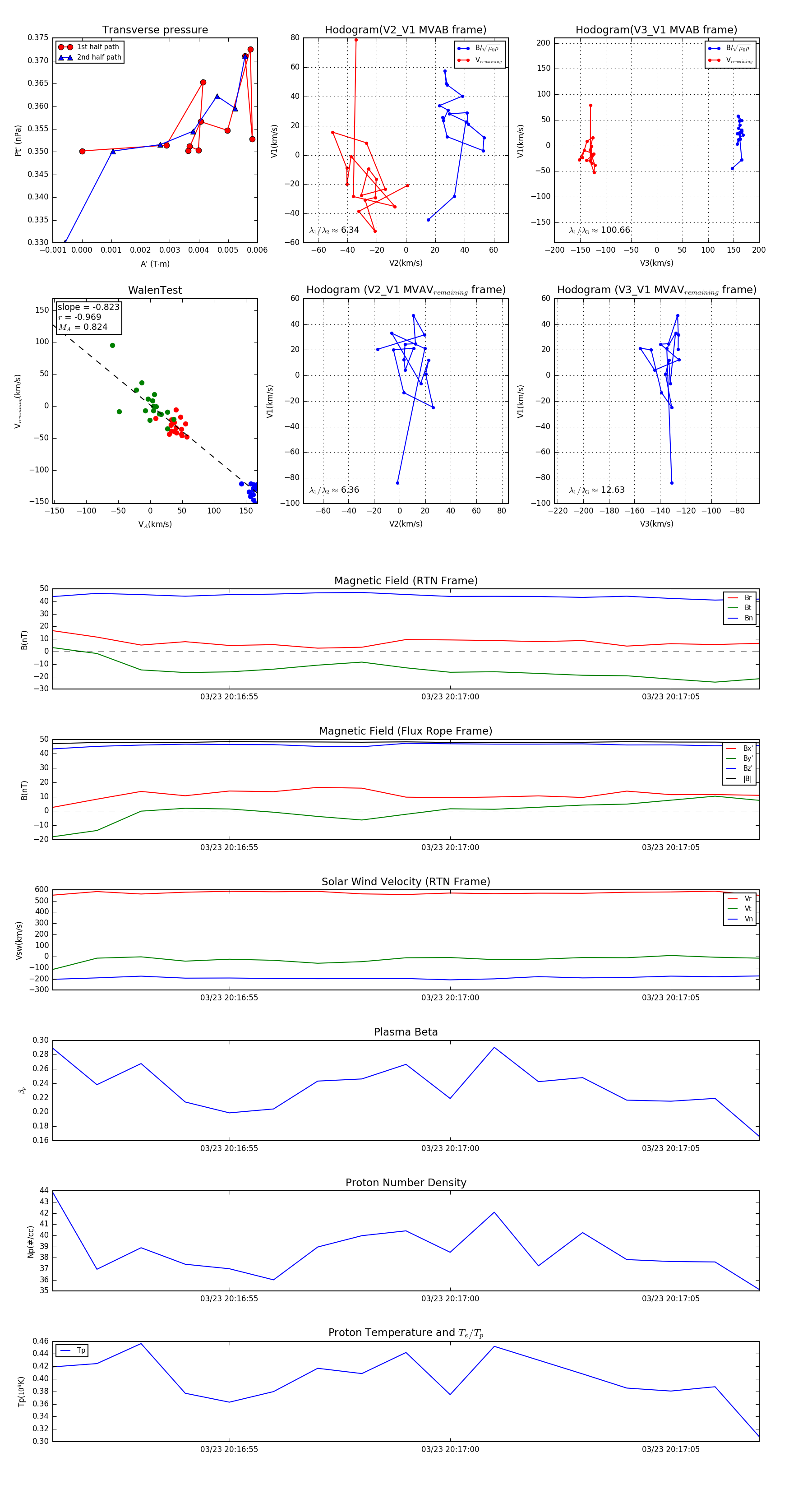
Flux Rope in 2024

Flux Rope Event 2024-03-23 20:16:51 ~ 2024-03-23 20:17:07 (17 seconds)


plot