HOME   LIST
‹–   –›

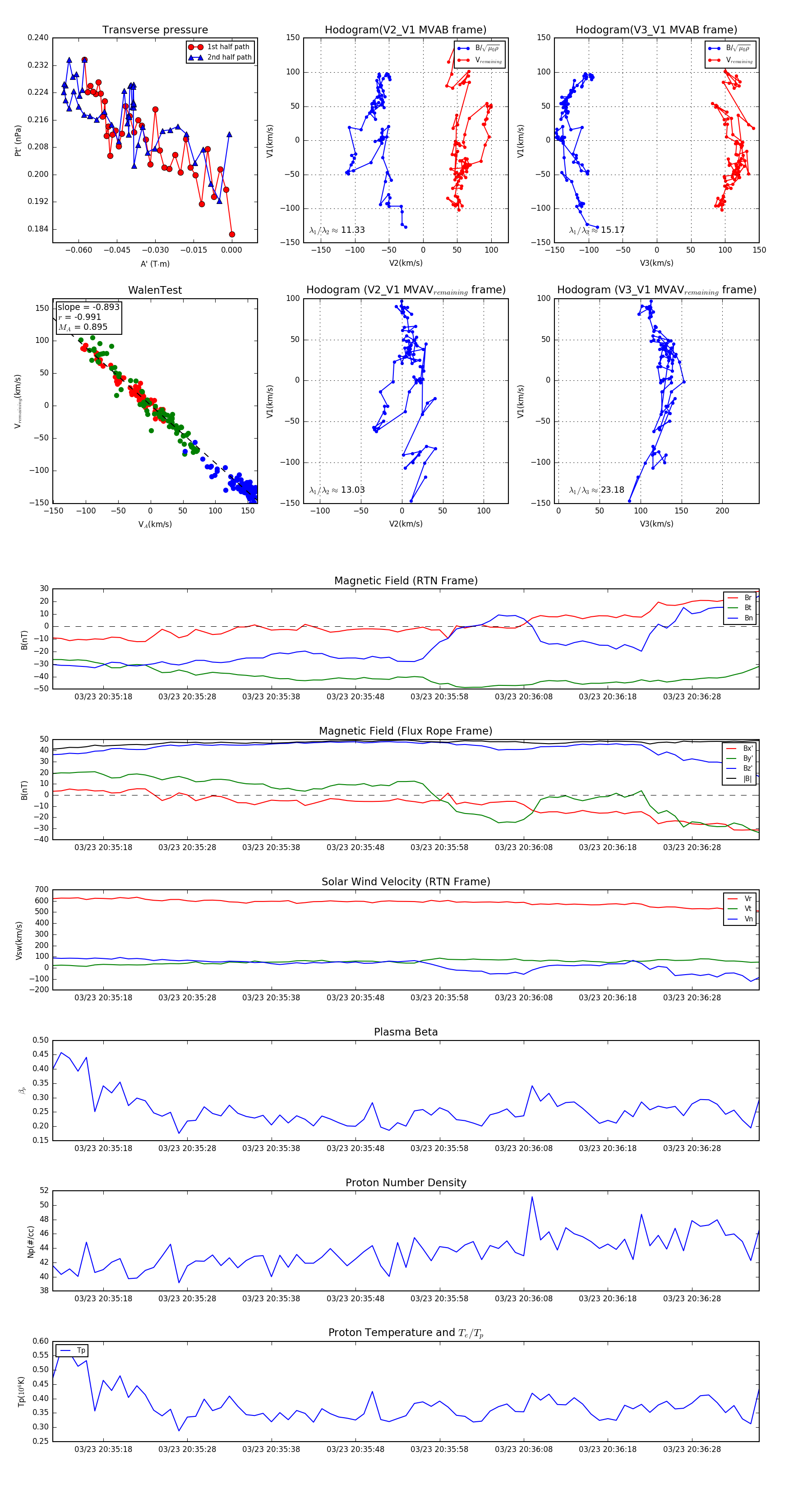
Flux Rope in 2024

Flux Rope Event 2024-03-23 20:35:12 ~ 2024-03-23 20:36:36 (85 seconds)


plot