HOME   LIST
‹–   –›

Flux Rope in 2024

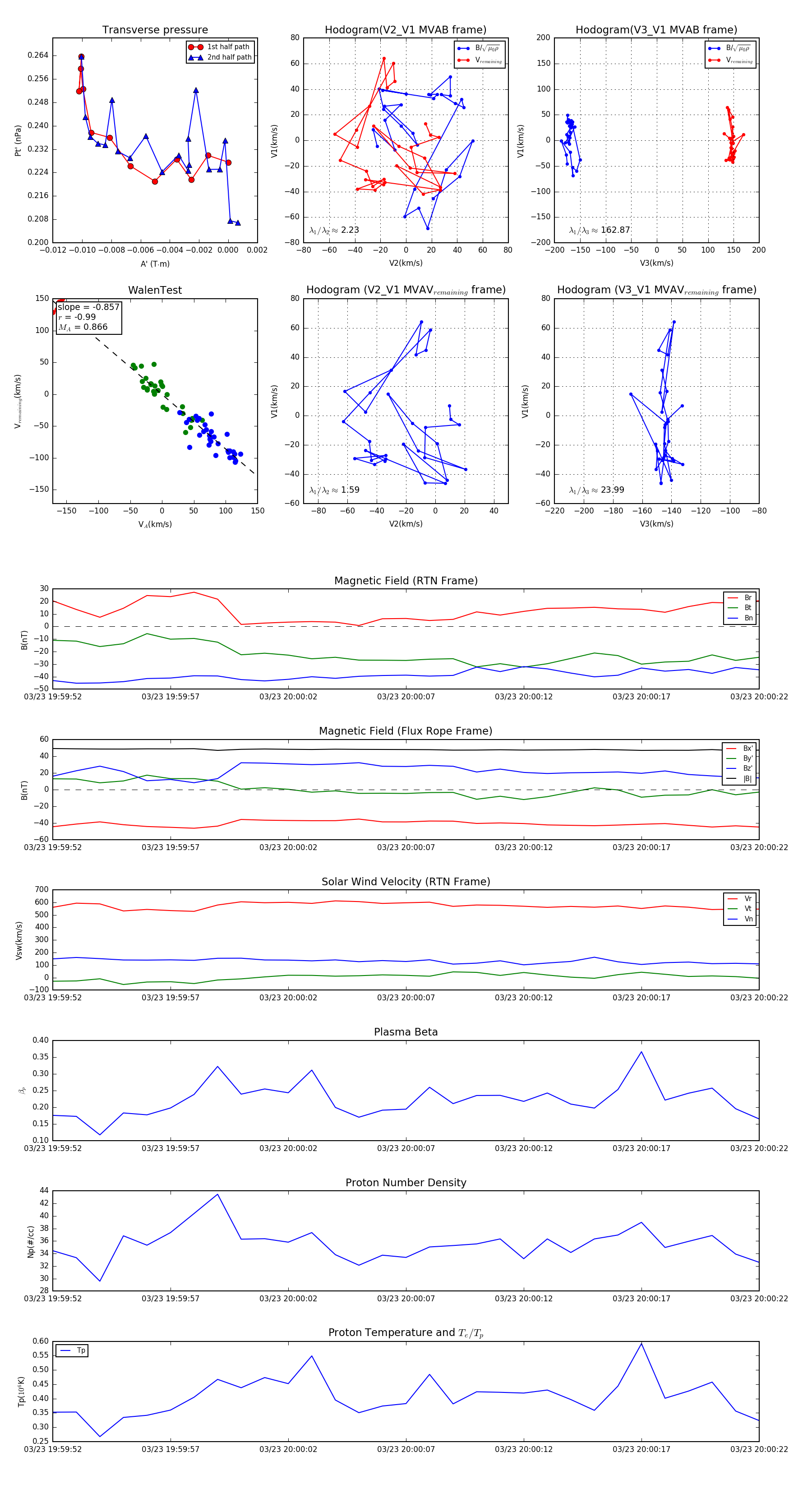
Flux Rope Event 2024-03-23 19:59:52 ~ 2024-03-23 20:00:22 (31 seconds)


plot