HOME   LIST
‹–   –›

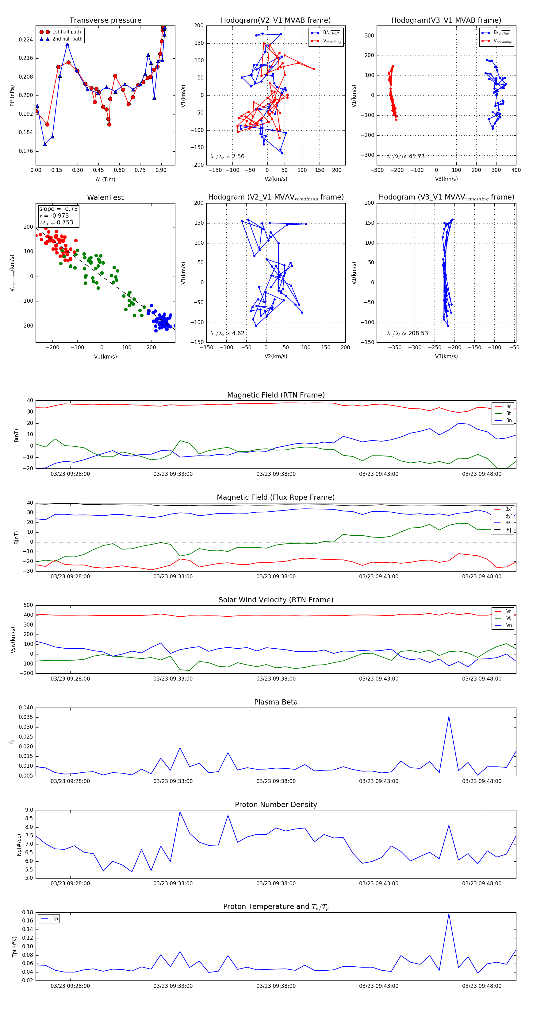
Flux Rope in 2024

Flux Rope Event 2024-03-23 09:26:20 ~ 2024-03-23 09:49:40 (1401 seconds)


plot