HOME   LIST
‹–   –›

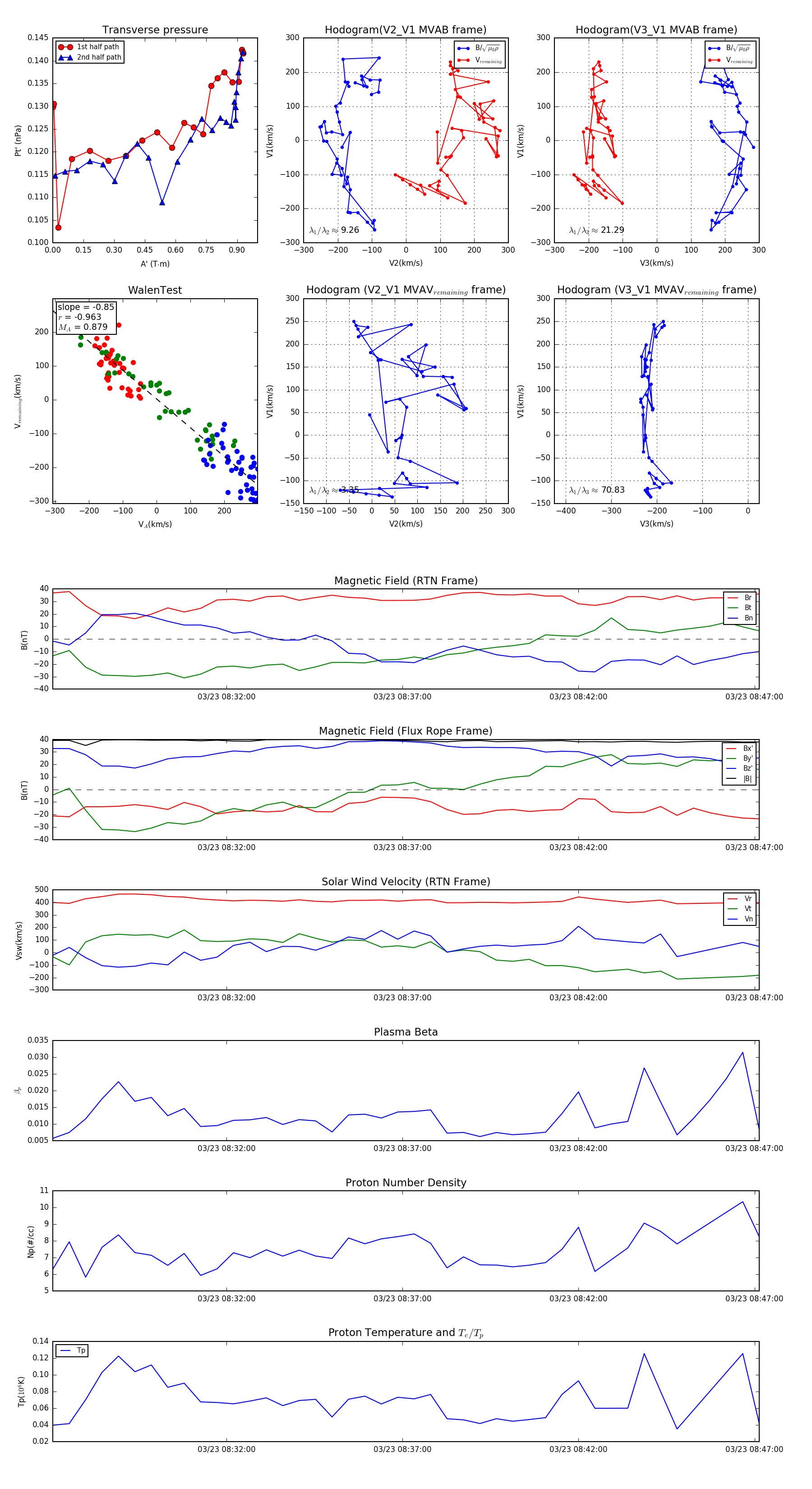
Flux Rope in 2024

Flux Rope Event 2024-03-23 08:27:04 ~ 2024-03-23 08:47:08 (1205 seconds)


plot