HOME   LIST
‹–   –›

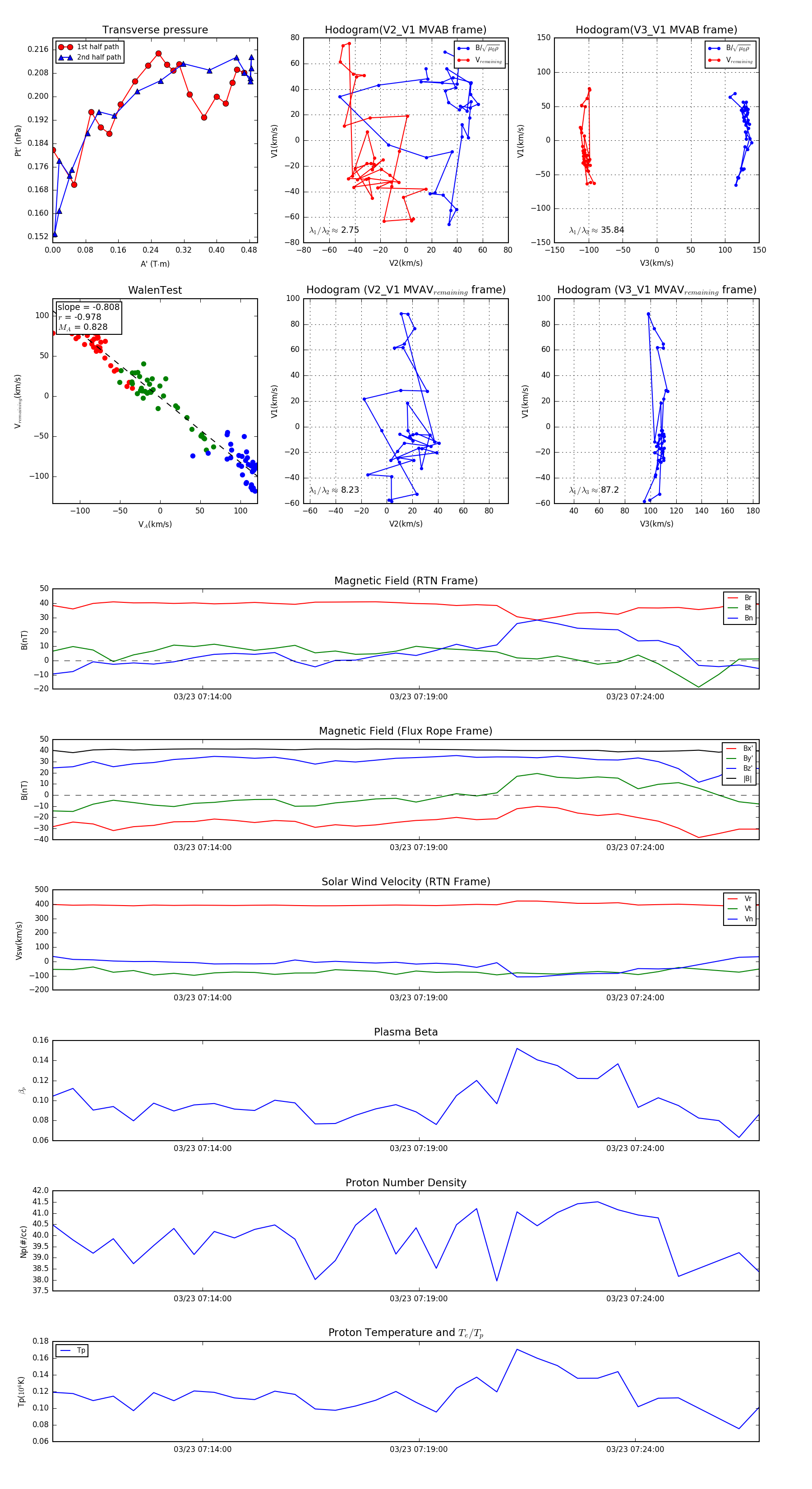
Flux Rope in 2024

Flux Rope Event 2024-03-23 07:10:32 ~ 2024-03-23 07:26:52 (981 seconds)


plot