HOME   LIST
‹–   –›

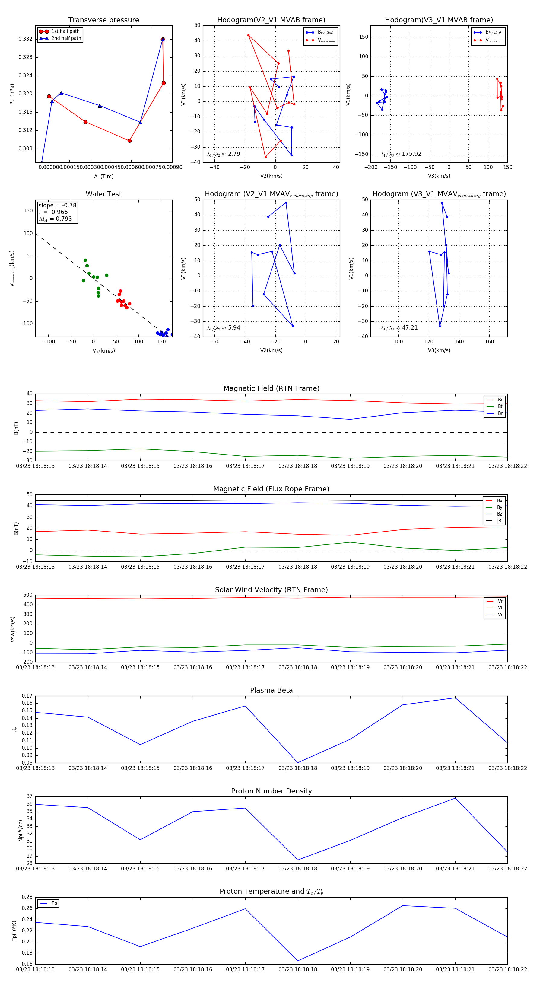
Flux Rope in 2024

Flux Rope Event 2024-03-23 18:18:13 ~ 2024-03-23 18:18:22 (10 seconds)


plot