HOME   LIST
‹–   –›

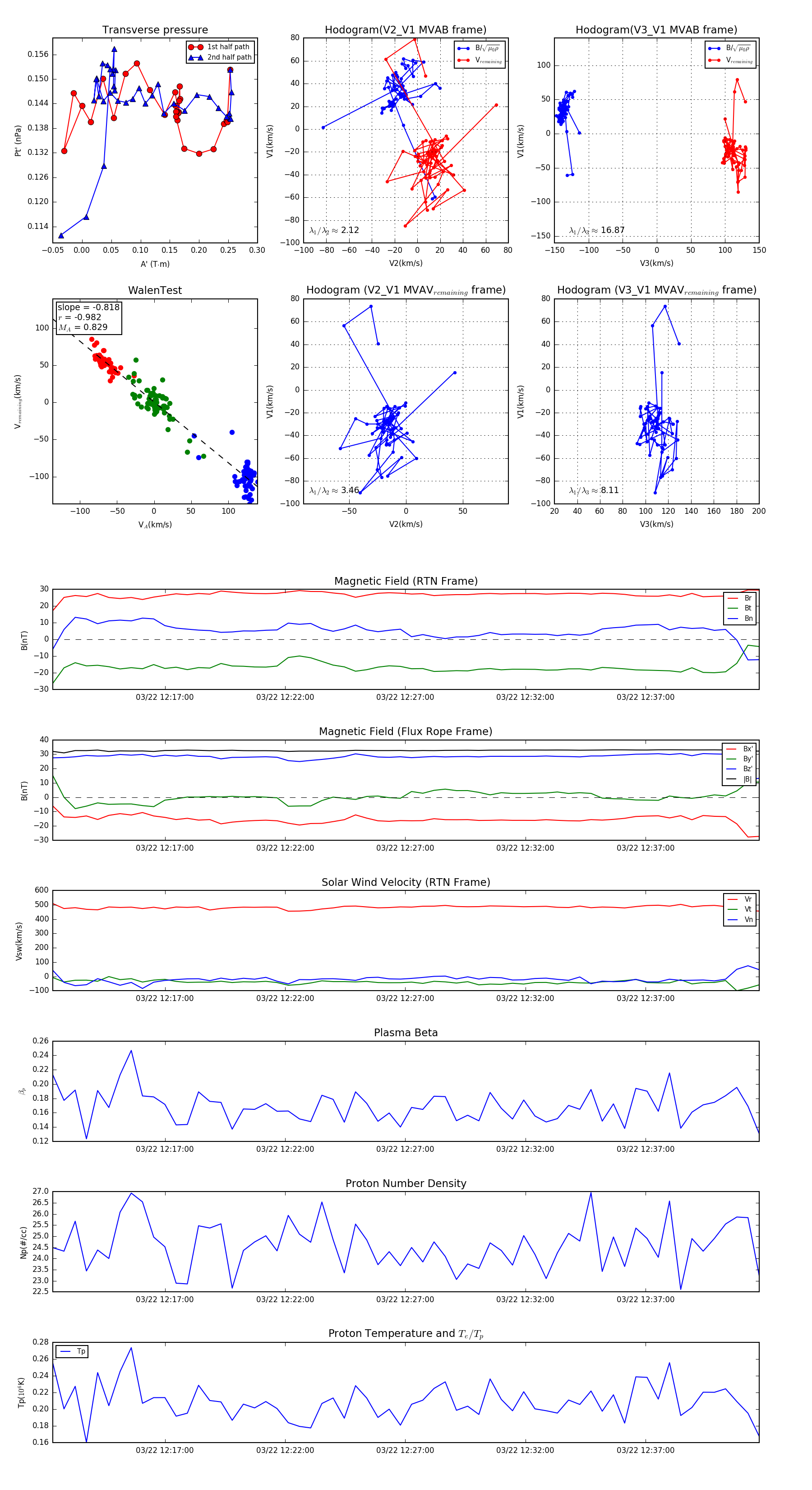
Flux Rope in 2024

Flux Rope Event 2024-03-22 12:12:20 ~ 2024-03-22 12:41:44 (1765 seconds)


plot