HOME   LIST
‹–   –›

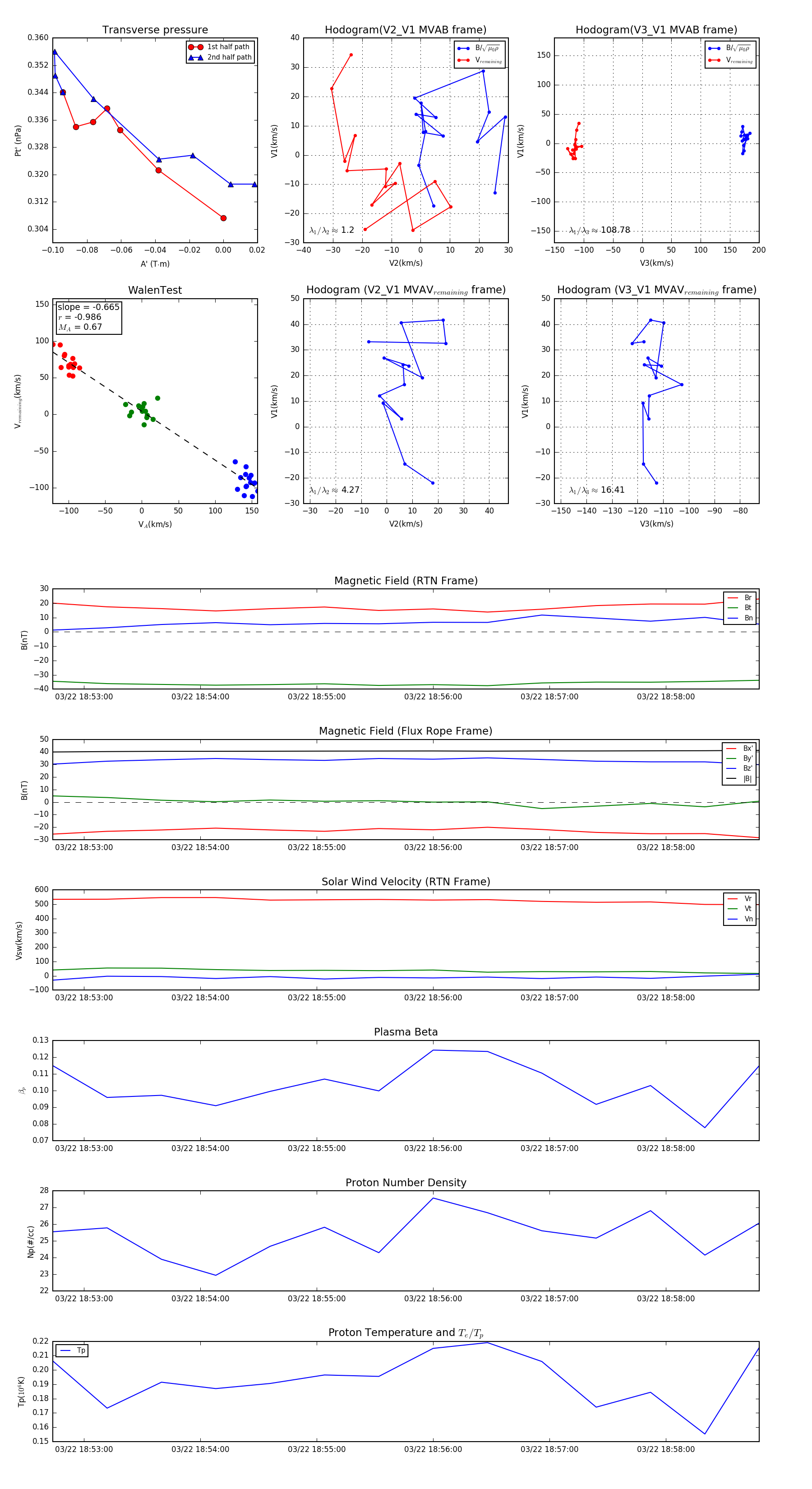
Flux Rope in 2024

Flux Rope Event 2024-03-22 18:52:44 ~ 2024-03-22 18:58:48 (365 seconds)


plot