HOME   LIST
‹–   –›

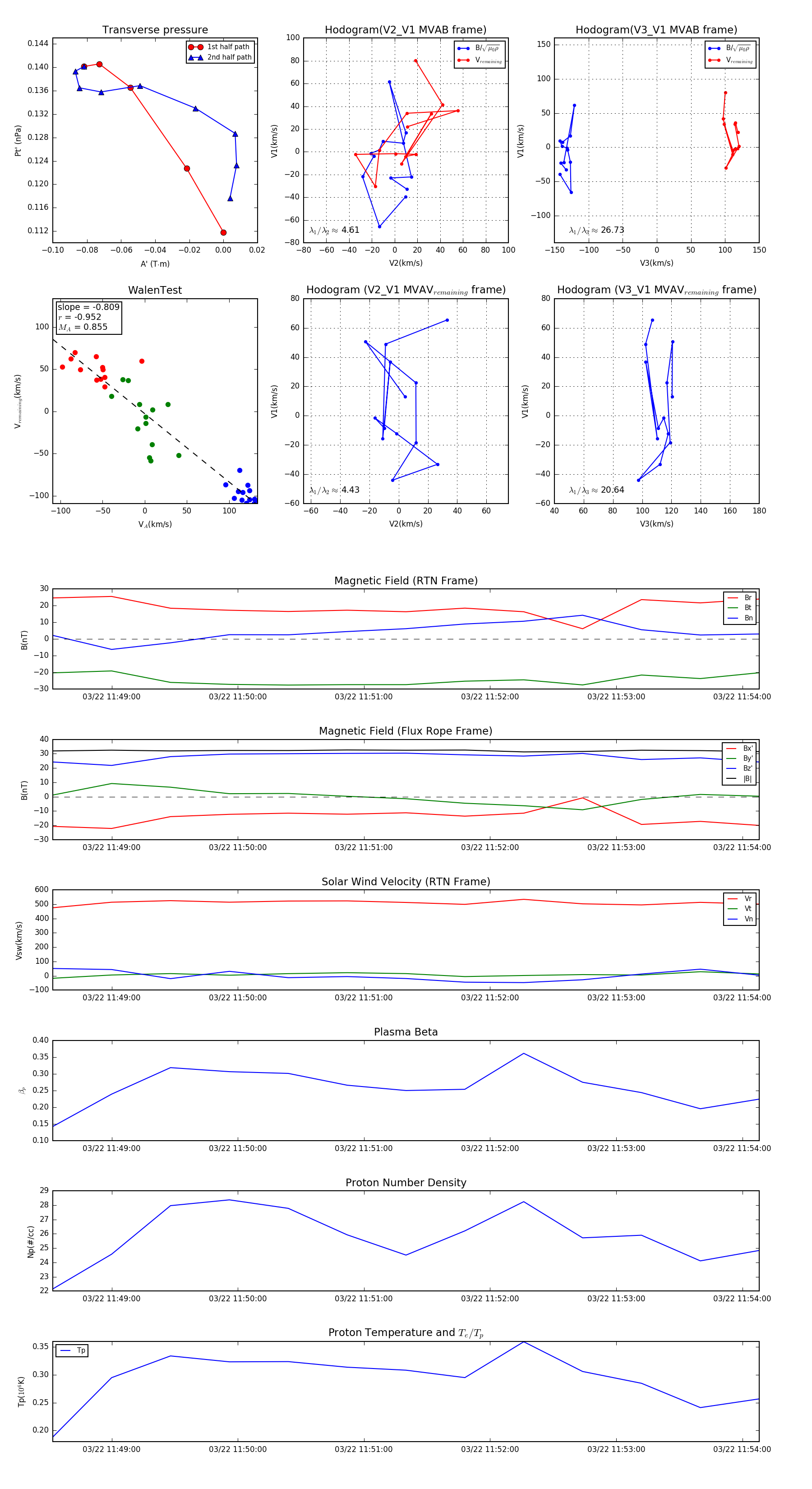
Flux Rope in 2024

Flux Rope Event 2024-03-22 11:48:32 ~ 2024-03-22 11:54:08 (337 seconds)


plot