HOME   LIST
‹–   –›

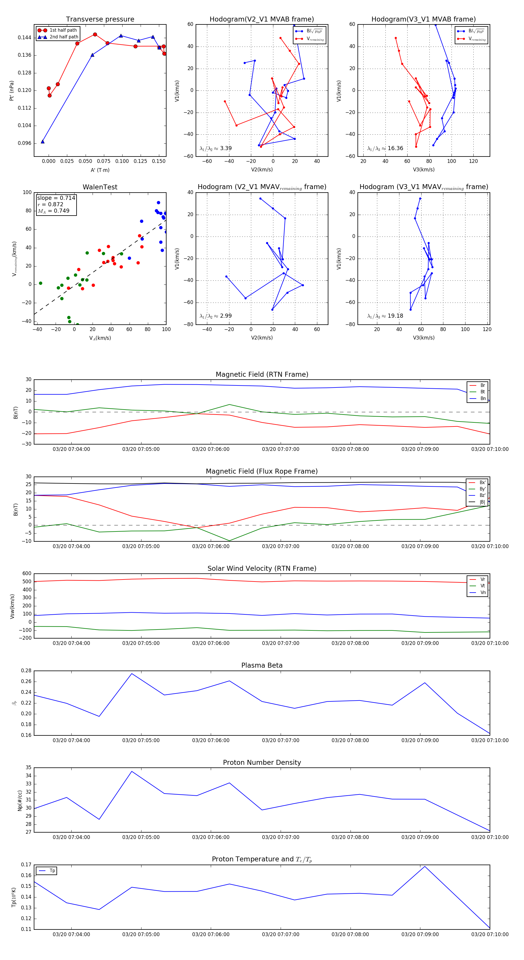
Flux Rope in 2024

Flux Rope Event 2024-03-20 07:03:28 ~ 2024-03-20 07:10:00 (393 seconds)


plot