HOME   LIST
‹–   –›

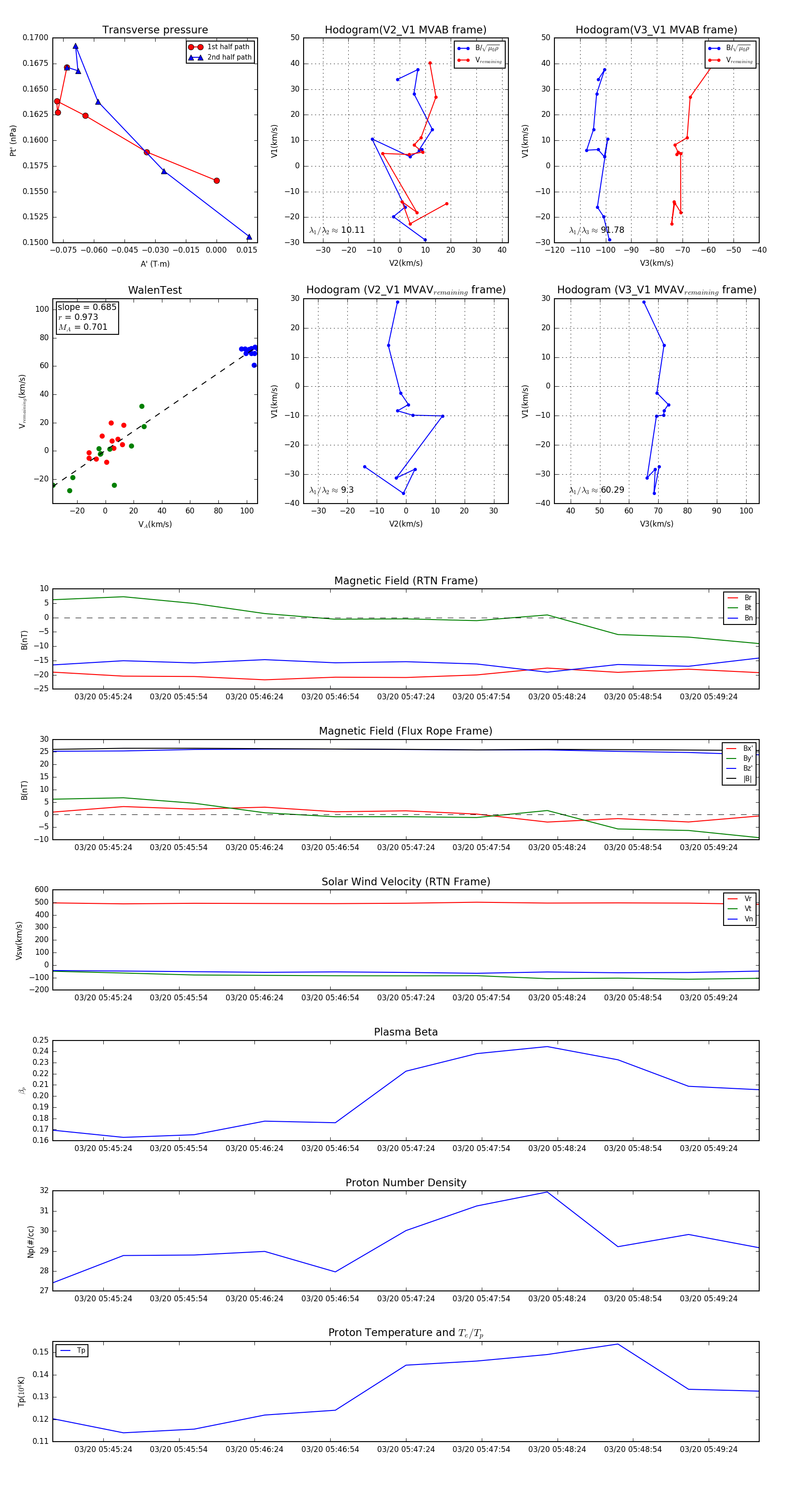
Flux Rope in 2024

Flux Rope Event 2024-03-20 05:45:04 ~ 2024-03-20 05:49:44 (281 seconds)


plot