HOME   LIST
‹–   –›

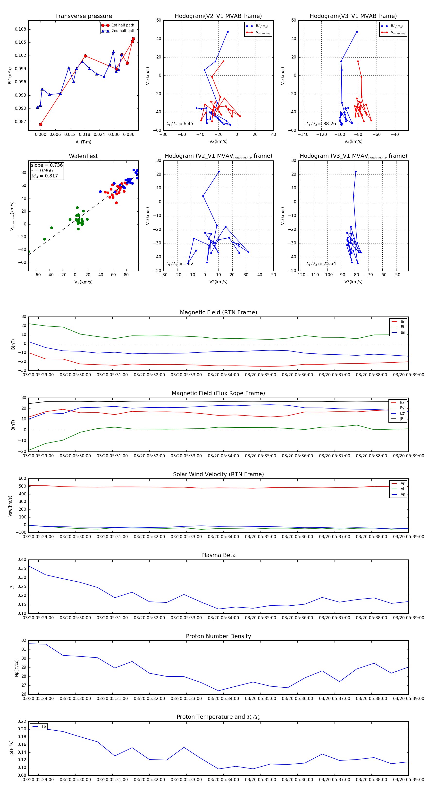
Flux Rope in 2024

Flux Rope Event 2024-03-20 05:28:44 ~ 2024-03-20 05:39:00 (617 seconds)


plot