HOME   LIST
‹–   –›

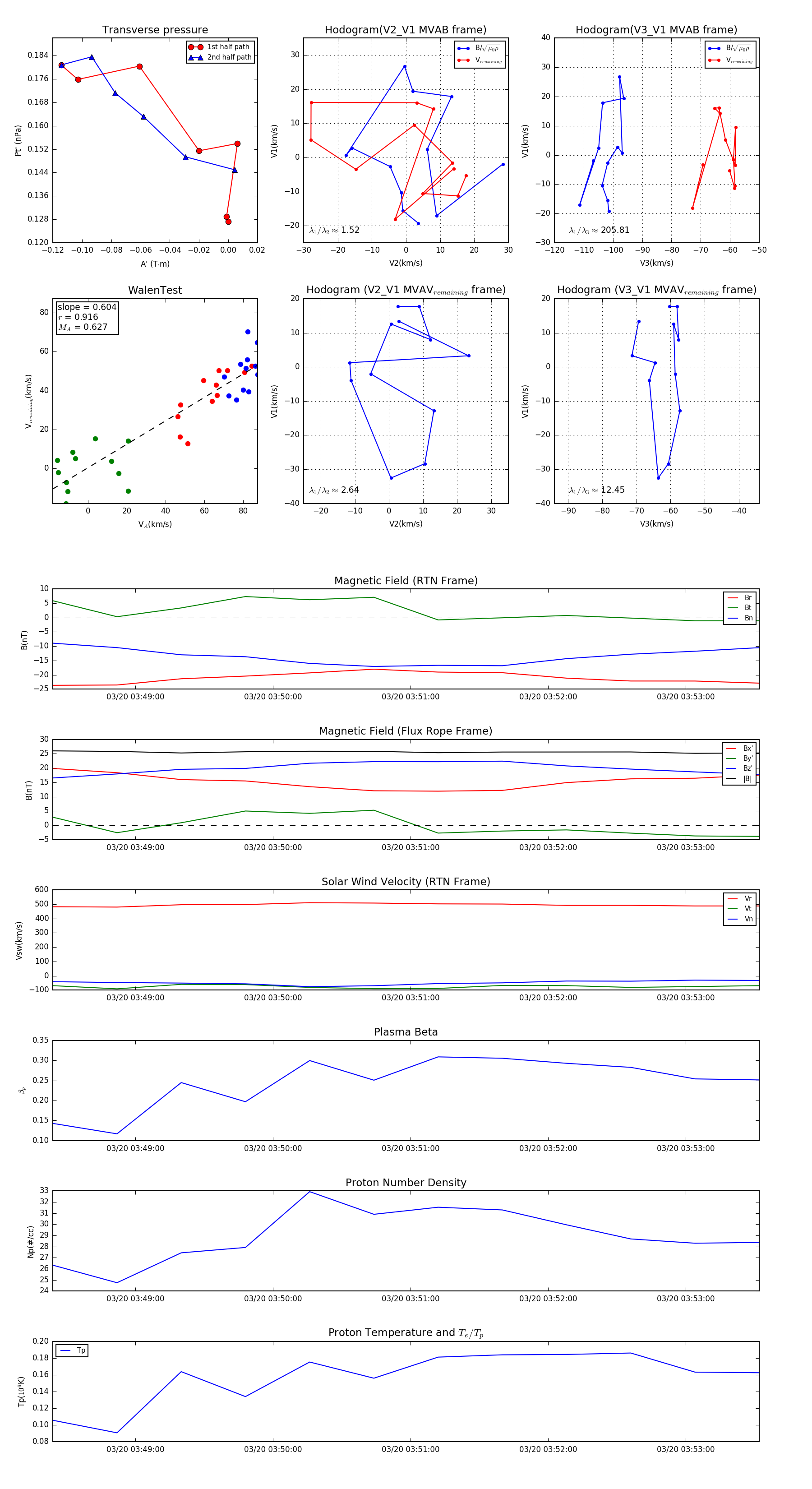
Flux Rope in 2024

Flux Rope Event 2024-03-20 03:48:24 ~ 2024-03-20 03:53:32 (309 seconds)


plot