HOME   LIST
‹–   –›

Flux Rope in 2024

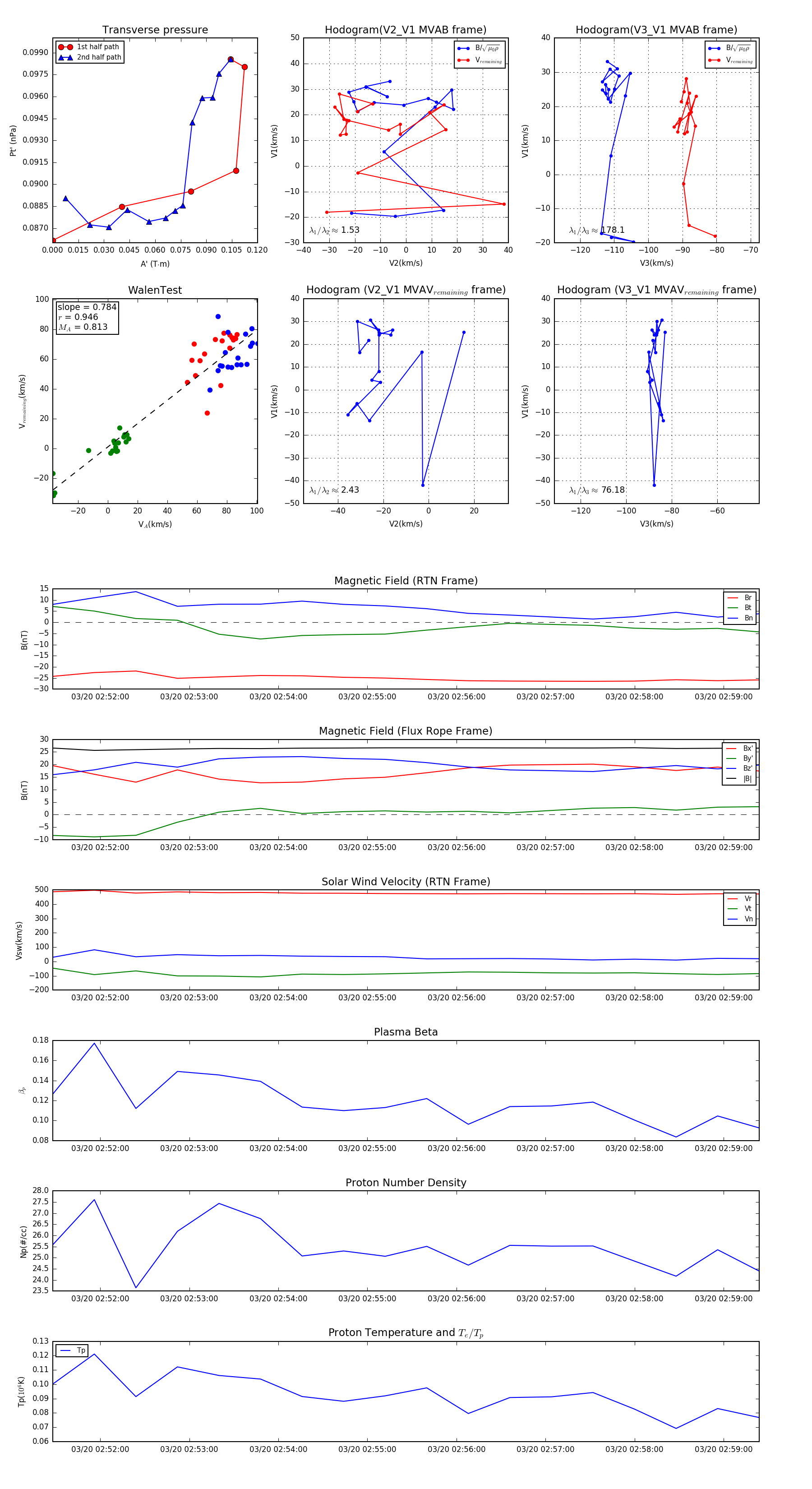
Flux Rope Event 2024-03-20 02:51:28 ~ 2024-03-20 02:59:24 (477 seconds)


plot