HOME   LIST
‹–   –›

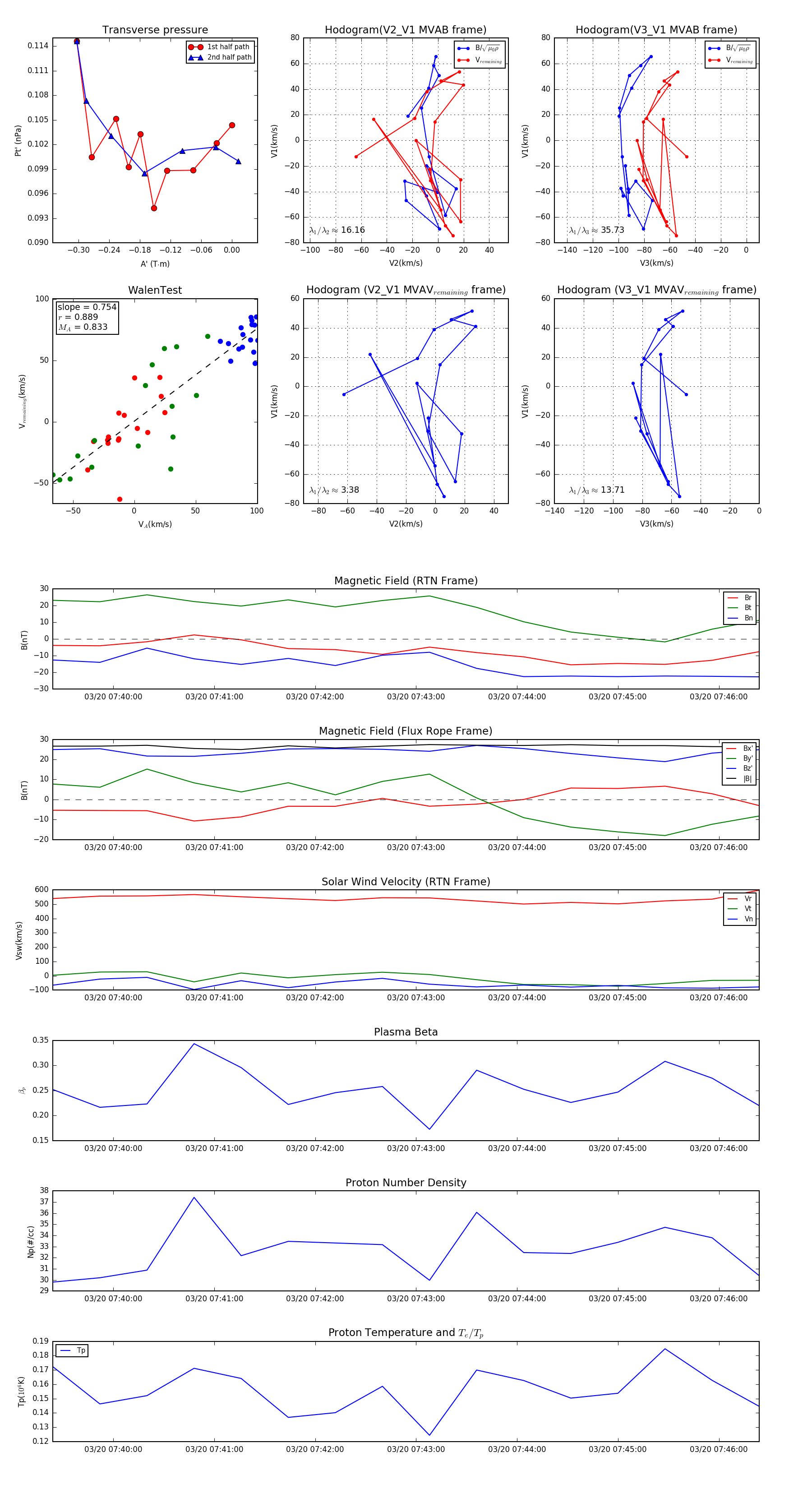
Flux Rope in 2024

Flux Rope Event 2024-03-20 07:39:24 ~ 2024-03-20 07:46:24 (421 seconds)


plot