HOME   LIST
‹–   –›

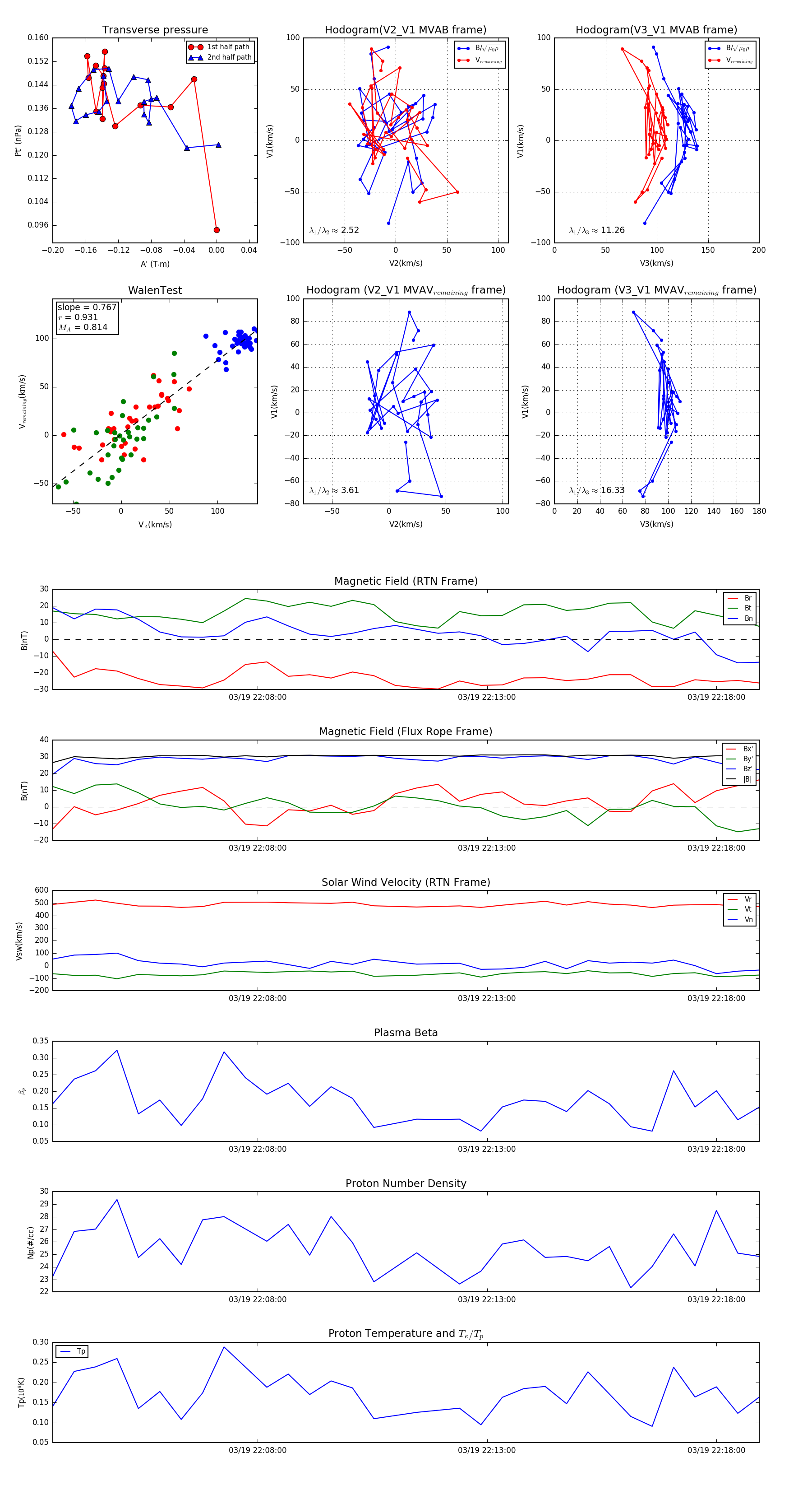
Flux Rope in 2024

Flux Rope Event 2024-03-19 22:03:32 ~ 2024-03-19 22:18:56 (925 seconds)


plot