HOME   LIST
‹–   –›

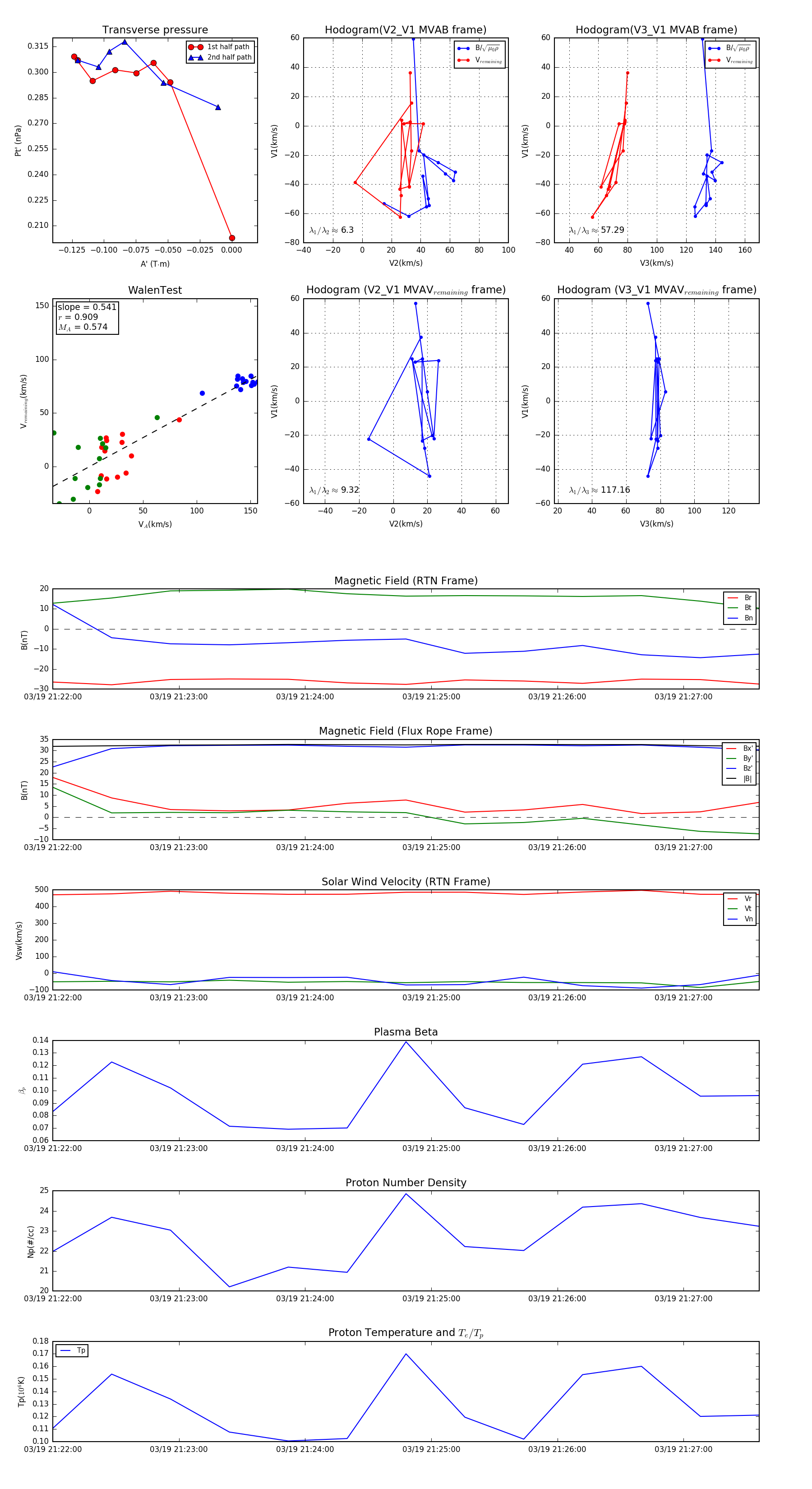
Flux Rope in 2024

Flux Rope Event 2024-03-19 21:22:00 ~ 2024-03-19 21:27:36 (337 seconds)


plot